> 数据图表

如何才能1.1 集换式卡牌:轻量化IP载体,提供多维度价值

2025-9-1
如何才能1.1 集换式卡牌:轻量化IP载体,提供多维度价值
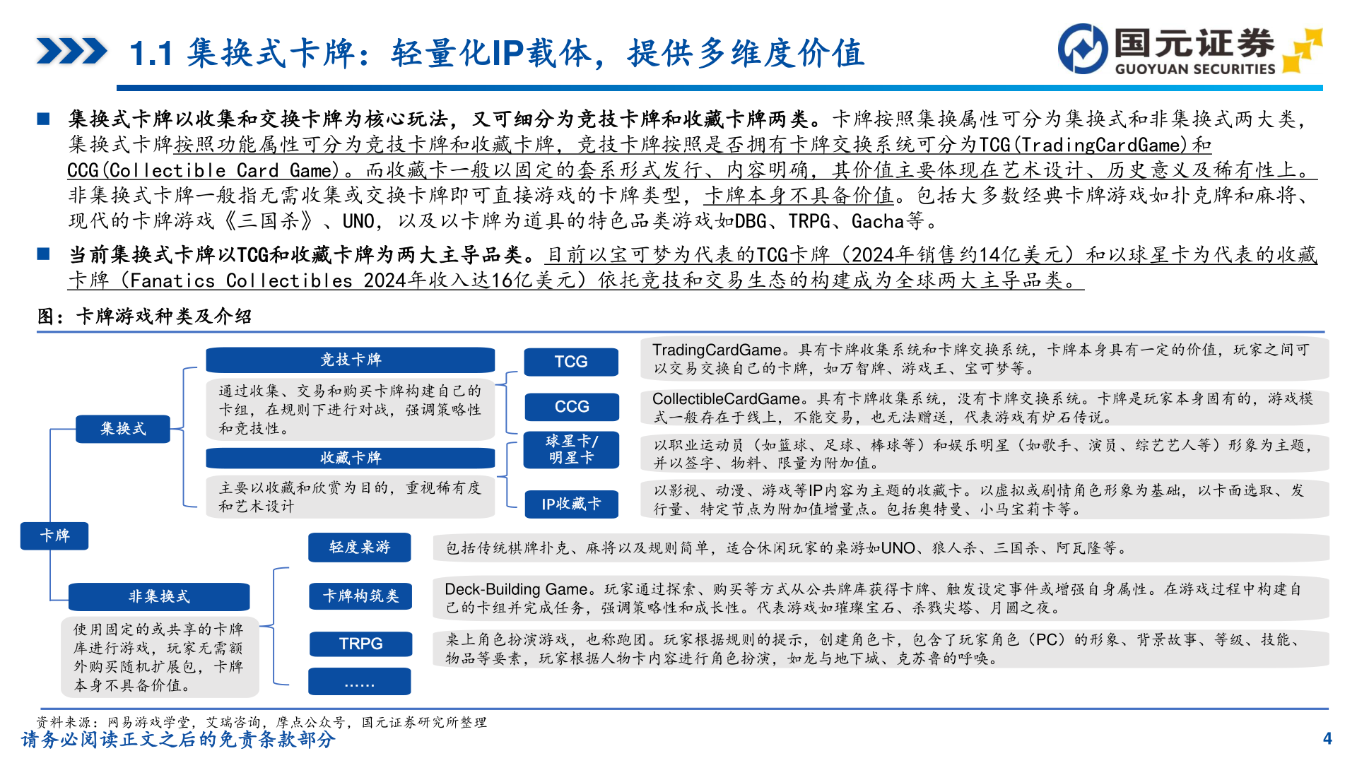
1.1 集换式卡牌:轻量化IP载体,提供多维度价值 集换式卡牌以收集和交换卡牌为核心玩法,又可细分为竞技卡牌和收藏卡牌两类。卡牌按照集换属性可分为集换式和非集换式两大类,集换式卡牌按照功能属性可分为竞技卡牌和收藏卡牌,竞技卡牌按照是否拥有卡牌交换系统可分为TCG(TradingCardGame)和CCG(Collectible Card Game)。而收藏卡一般以固定的套系形式发行、内容明确,其价值主要体现在艺术设计、历史意义及稀有性上。非集换式卡牌一般指无需收集或交换卡牌即可直接游戏的卡牌类型,卡牌本身不具备价值。包括大多数经典卡牌游戏如扑克牌和麻将、现代的卡牌游戏《三国杀》、UNO,以及以卡牌为道具的特色品类游戏如DBG、TRPG、Gacha等。 当前集换式卡牌以TCG和收藏卡牌为两大主导品类。目前以宝可梦为代表的TCG卡牌(2024年销售约14亿美元)和以球星卡为代表的收藏卡牌(Fanatics Collectibles 2024年收入达16亿美元)依托竞技和交易生态的构建成为全球两大主导品类。图:卡牌游戏种类及介绍竞技卡牌集换式通过收集、交易和购买卡牌构建自己的卡组,在规则下进行对战,强调策略性和竞技性。收藏卡牌主要以收藏和欣赏为目的,重视稀有度和艺术设计TCGCCG球星卡/明星卡IP收藏卡TradingCardGame。具有卡牌收集系统和卡牌交换系统,卡牌本身具有一定的价值,玩家之间可以交易交换自己的卡牌,如万智牌、游戏王、宝可梦等。CollectibleCardGame。具有卡牌收集系统,没有卡牌交换系统。卡牌是玩家本身固有的,游戏模式一般存在于线上,不能交易,也无法赠送,代表游戏有炉石传说。以职业运动员(如篮球、足球、棒球等)和娱乐明星(如歌手、演员、综艺艺人等)形象为主题,并以签字、物料、限量为附加值。以影视、动漫、游戏等IP内容为主题的收藏卡。以虚拟或剧情角色形象为基础,以卡面选取、发行量、特定节点为附加值增量点。包括奥特曼、小马宝莉卡等。卡牌轻度桌游包括传统棋牌扑克、麻将以及规则简单,适合休闲玩家的桌游如UNO、狼人杀、三国杀、阿瓦隆等。非集换式卡牌构筑类Deck-Building Game。玩家通过探索、购买等方式从公共牌库获得卡牌、触发设定事件或增强自身属性。在游戏过程中构建自己的卡组并完成任务,强调策略性和成长性。代表游戏如璀璨宝石、杀戮尖塔、月圆之夜。使用固定的或共享的卡牌库进行游戏,玩家无需额外购买随机扩展包,卡牌本身不具备价值。TRPG……桌上角色扮演游戏,也称跑团。玩家根据规则的提示,创建角色卡,包含了玩家角色(PC)的形象、背景故事、等级、技能、物品等要素,玩家根据人物卡内容进行角色扮演,如龙与地下城、克苏鲁的呼唤。资料来源:网易游戏学堂,艾瑞咨询,摩点公众号,国元证券研究所整理请务必阅读正文之后的免责条款部分4