> 数据图表

我想了解一下1.3 细分国家:美日市场发展成熟,国内市场产业链日趋完善

2025-9-1
我想了解一下1.3 细分国家:美日市场发展成熟,国内市场产业链日趋完善
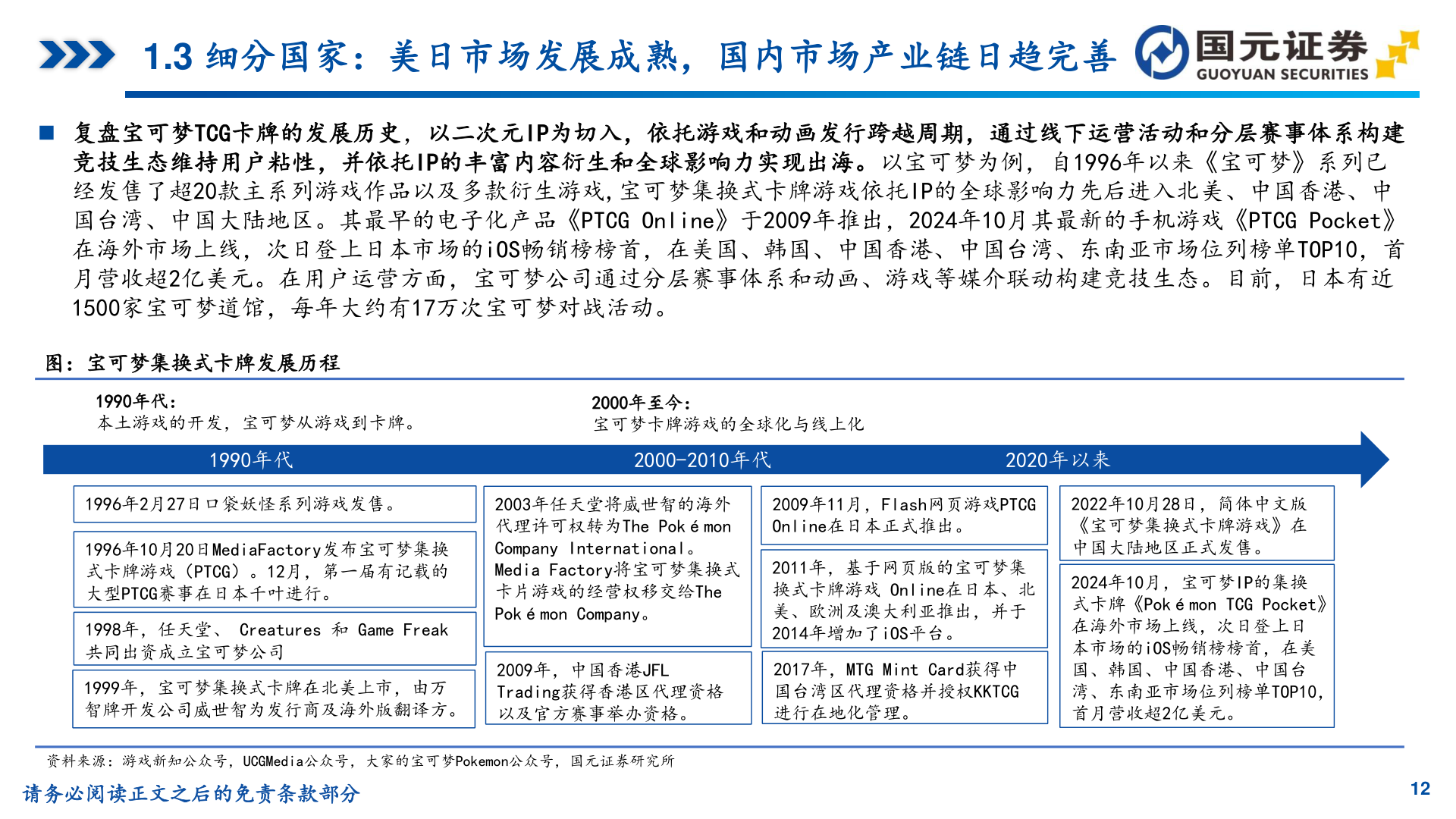
1.3 细分国家:美日市场发展成熟,国内市场产业链日趋完善 复盘宝可梦TCG卡牌的发展历史,以二次元IP为切入,依托游戏和动画发行跨越周期,通过线下运营活动和分层赛事体系构建竞技生态维持用户粘性,并依托IP的丰富内容衍生和全球影响力实现出海。以宝可梦为例,自1996年以来《宝可梦》系列已经发售了超20款主系列游戏作品以及多款衍生游戏,宝可梦集换式卡牌游戏依托IP的全球影响力先后进入北美、中国香港、中国台湾、中国大陆地区。其最早的电子化产品《PTCG Online》于2009年推出,2024年10月其最新的手机游戏《PTCG Pocket》在海外市场上线,次日登上日本市场的iOS畅销榜榜首,在美国、韩国、中国香港、中国台湾、东南亚市场位列榜单TOP10,首月营收超2亿美元。在用户运营方面,宝可梦公司通过分层赛事体系和动画、游戏等媒介联动构建竞技生态。目前,日本有近1500家宝可梦道馆,每年大约有17万次宝可梦对战活动。图:宝可梦集换式卡牌发展历程1990年代:本土游戏的开发,宝可梦从游戏到卡牌。2000年至今:宝可梦卡牌游戏的全球化与线上化1990年代2000-2010年代2020年以来1996年2月27日口袋妖怪系列游戏发售。1996年10月20日MediaFactory发布宝可梦集换式卡牌游戏(PTCG)。12月,第一届有记载的大型PTCG赛事在日本千叶进行。1998年,任天堂、 Creatures 和 Game Freak共同出资成立宝可梦公司1999年,宝可梦集换式卡牌在北美上市,由万智牌开发公司威世智为发行商及海外版翻译方。2003年任天堂将威世智的海外代理许可权转为The Pokémon Company International。Media Factory将宝可梦集换式卡片游戏的经营权移交给The Pokémon Company。2009年11月,Flash网页游戏PTCG Online在日本正式推出。2011年,基于网页版的宝可梦集换式卡牌游戏 Online在日本、北美、欧洲及澳大利亚推出,并于2014年增加了iOS平台。2009年,中国香港JFL Trading获得香港区代理资格以及官方赛事举办资格。2017年,MTG Mint Card获得中国台湾区代理资格并授权KKTCG进行在地化管理。2022年10月28日,简体中文版《宝可梦集换式卡牌游戏》在中国大陆地区正式发售。2024年10月,宝可梦IP的集换式卡牌《Pokémon TCG Pocket》在海外市场上线,次日登上日本市场的iOS畅销榜榜首,在美国、韩国、中国香港、中国台湾、东南亚市场位列榜单TOP10,首月营收超2亿美元。资料来源:游戏新知公众号,UCGMedia公众号,大家的宝可梦Pokemon公众号,国元证券研究所请务必阅读正文之后的免责条款部分12