> 数据图表

怎样理解2.2 中游:关注厂商一体化全链条布局

2025-9-1
怎样理解2.2 中游:关注厂商一体化全链条布局
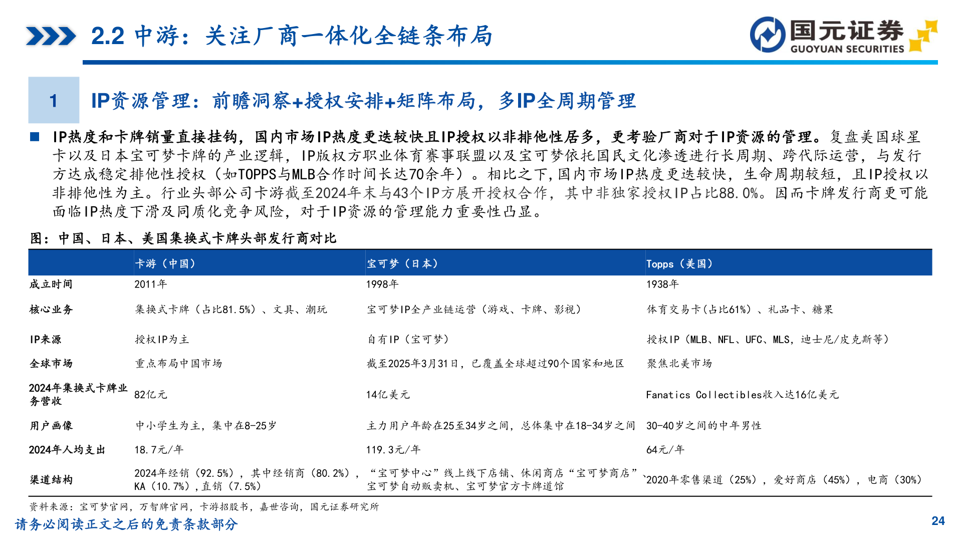
2.2 中游:关注厂商一体化全链条布局1IP资源管理:前瞻洞察+授权安排+矩阵布局,多IP全周期管理 IP热度和卡牌销量直接挂钩,国内市场IP热度更迭较快且IP授权以非排他性居多,更考验厂商对于IP资源的管理。复盘美国球星卡以及日本宝可梦卡牌的产业逻辑,IP版权方职业体育赛事联盟以及宝可梦依托国民文化渗透进行长周期、跨代际运营,与发行方达成稳定排他性授权(如TOPPS与MLB合作时间长达70余年)。相比之下,国内市场IP热度更迭较快,生命周期较短,且IP授权以非排他性为主。行业头部公司卡游截至2024年末与43个IP方展开授权合作,其中非独家授权IP占比88.0%。因而卡牌发行商更可能面临IP热度下滑及同质化竞争风险,对于IP资源的管理能力重要性凸显。图:中国、日本、美国集换式卡牌头部发行商对比成立时间核心业务卡游(中国)2011年宝可梦(日本)1998年Topps(美国)1938年集换式卡牌(占比81.5%)、文具、潮玩宝可梦IP全产业链运营(游戏、卡牌、影视)体育交易卡(占比61%)、礼品卡、糖果IP来源授权IP为主自有IP(宝可梦)授权IP(MLB、NFL、UFC、MLS,迪士尼/皮克斯等)全球市场重点布局中国市场截至2025年3月31日,已覆盖全球超过90个国家和地区 聚焦北美市场2024年集换式卡牌业务营收82亿元14亿美元Fanatics Collectibles收入达16亿美元用户画像中小学生为主,集中在8-25岁主力用户年龄在25至34岁之间,总体集中在18-34岁之间 30-40岁之间的中年男性2024年人均支出18.7元/年119.3元/年64元/年渠道结构2024年经销(92.5%),其中经销商(80.2%),KA(10.7%),直销(7.5%)“宝可梦中心”线上线下店铺、休闲商店“宝可梦商店”、宝可梦自动贩卖机、宝可梦官方卡牌道馆2020年零售渠道(25%),爱好商店(45%),电商(30%)资料来源:宝可梦官网,万智牌官网,卡游招股书,嘉世咨询,国元证券研究所请务必阅读正文之后的免责条款部分24