> 数据图表

如何看待服务消费:商务部等9部门联合发布扩大服务消费19条,扩内需迎来新引擎

2025-9-1
如何看待服务消费:商务部等9部门联合发布扩大服务消费19条,扩内需迎来新引擎
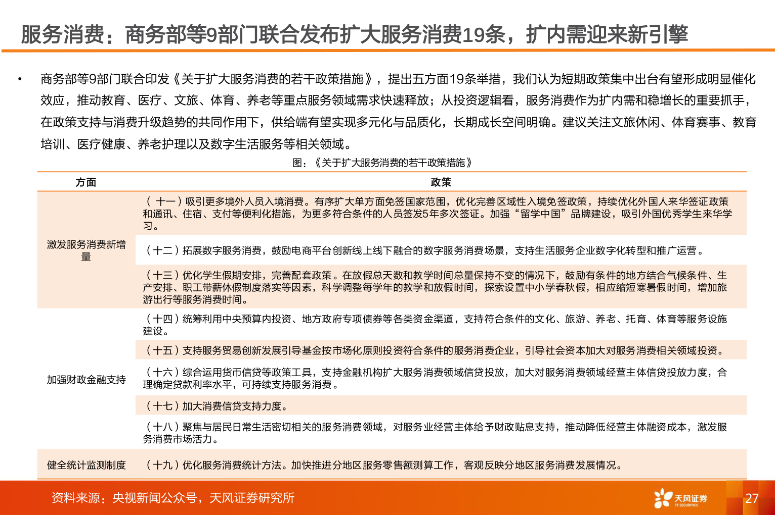
服务消费:商务部等9部门联合发布扩大服务消费19条,扩内需迎来新引擎• 商务部等9部门联合印发《关于扩大服务消费的若干政策措施》,提出五方面19条举措,我们认为短期政策集中出台有望形成明显催化效应,推动教育、医疗、文旅、体育、养老等重点服务领域需求快速释放;从投资逻辑看,服务消费作为扩内需和稳增长的重要抓手,在政策支持与消费升级趋势的共同作用下,供给端有望实现多元化与品质化,长期成长空间明确。建议关注文旅休闲、体育赛事、教育培训、医疗健康、养老护理以及数字生活服务等相关领域。方面激发服务消费新增量图:《关于扩大服务消费的若干政策措施》政策( 十一)吸引更多境外人员入境消费。有序扩大单方面免签国家范围,优化完善区域性入境免签政策,持续优化外国人来华签证政策和通讯、住宿、支付等便利化措施,为更多符合条件的人员签发5年多次签证。加强“留学中国”品牌建设,吸引外国优秀学生来华学习。(十二)拓展数字服务消费,鼓励电商平台创新线上线下融合的数字服务消费场景,支持生活服务企业数字化转型和推广运营。(十三)优化学生假期安排,完善配套政策。在放假总天数和教学时间总量保持不变的情况下,鼓励有条件的地方结合气候条件、生产安排、职工带薪休假制度落实等因素,科学调整每学年的教学和放假时间,探索设置中小学春秋假,相应缩短寒暑假时间,增加旅游出行等服务消费时间。(十四)统筹利用中央预算内投资、地方政府专项债券等各类资金渠道,支持符合条件的文化、旅游、养老、托育、体育等服务设施建设。(十五)支持服务贸易创新发展引导基金按市场化原则投资符合条件的服务消费企业,引导社会资本加大对服务消费相关领域投资。加强财政金融支持(十六)综合运用货币信贷等政策工具,支持金融机构扩大服务消费领域信贷投放,加大对服务消费领域经营主体信贷投放力度,合理确定贷款利率水平,可持续支持服务消费。(十七)加大消费信贷支持力度。(十八)聚焦与居民日常生活密切相关的服务消费领域,对服务业经营主体给予财政贴息支持,推动降低经营主体融资成本,激发服务消费市场活力。健全统计监测制度 (十九)优化服务消费统计方法。加快推进分地区服务零售额测算工作,客观反映分地区服务消费发展情况。资料来源:央视新闻公众号,天风证券研究所27