> 数据图表

怎样理解工信部:《场景化、图谱化推进重点行业数字化转型的参考指引(2025版)》

2025-9-1
怎样理解工信部:《场景化、图谱化推进重点行业数字化转型的参考指引(2025版)》
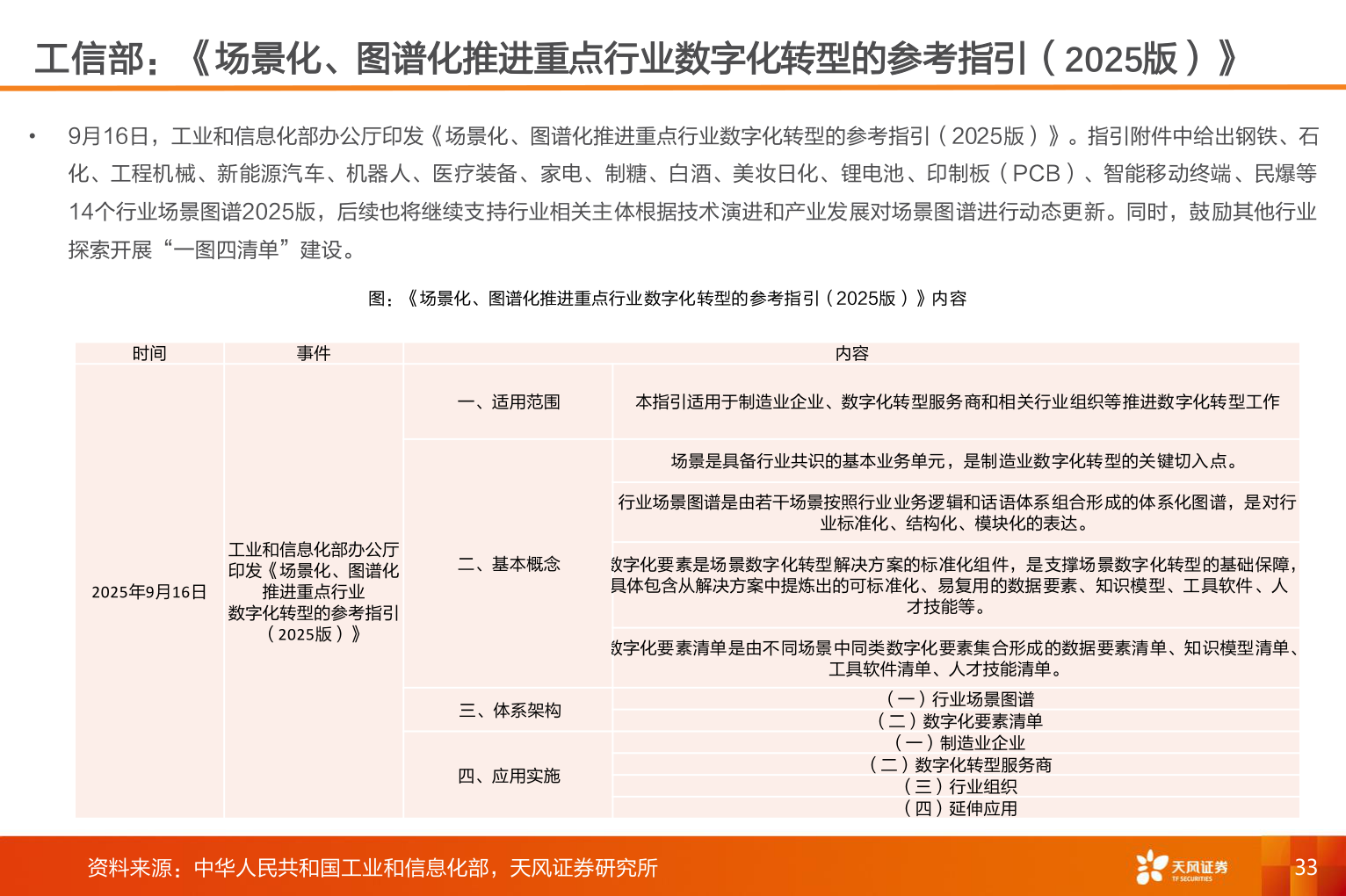
工信部:《场景化、图谱化推进重点行业数字化转型的参考指引(2025版)》•9月16日,工业和信息化部办公厅印发《场景化、图谱化推进重点行业数字化转型的参考指引(2025版)》。指引附件中给出钢铁、石化、工程机械、新能源汽车、机器人、医疗装备、家电、制糖、白酒、美妆日化、锂电池、印制板(PCB)、智能移动终端、民爆等14个行业场景图谱2025版,后续也将继续支持行业相关主体根据技术演进和产业发展对场景图谱进行动态更新。同时,鼓励其他行业探索开展“一图四清单”建设。图:《场景化、图谱化推进重点行业数字化转型的参考指引(2025版)》内容时间事件内容一、适用范围本指引适用于制造业企业、数字化转型服务商和相关行业组织等推进数字化转型工作场景是具备行业共识的基本业务单元,是制造业数字化转型的关键切入点。行业场景图谱是由若干场景按照行业业务逻辑和话语体系组合形成的体系化图谱,是对行业标准化、结构化、模块化的表达。工业和信息化部办公厅印发《场景化、图谱化2025年9月16日推进重点行业数字化转型的参考指引(2025版)》二、基本概念数字化要素是场景数字化转型解决方案的标准化组件,是支撑场景数字化转型的基础保障,具体包含从解决方案中提炼出的可标准化、易复用的数据要素、知识模型、工具软件、人才技能等。数字化要素清单是由不同场景中同类数字化要素集合形成的数据要素清单、知识模型清单、三、体系架构四、应用实施工具软件清单、人才技能清单。(一)行业场景图谱(二)数字化要素清单(一)制造业企业(二)数字化转型服务商(三)行业组织(四)延伸应用资料来源:中华人民共和国工业和信息化部,天风证券研究所33