> 数据图表

谁能回答1.5.1 碳税在航运业率先落地,降碳需求打开绿醇替代燃料市场空间

2025-10-2
谁能回答1.5.1 碳税在航运业率先落地,降碳需求打开绿醇替代燃料市场空间
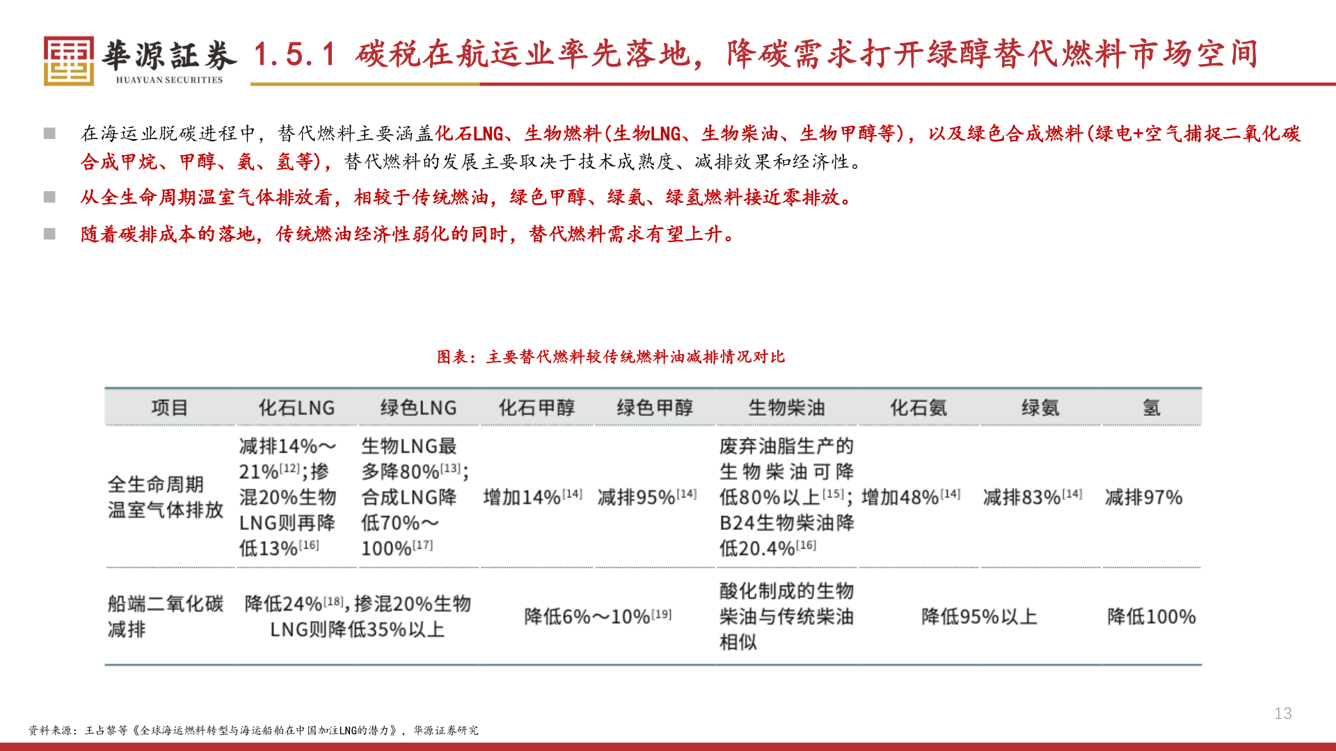
1.5.1 碳税在航运业率先落地,降碳需求打开绿醇替代燃料市场空间◼ 在海运业脱碳进程中,替代燃料主要涵盖化石LNG、生物燃料(生物LNG、生物柴油、生物甲醇等),以及绿色合成燃料(绿电+空气捕捉二氧化碳合成甲烷、甲醇、氨、氢等),替代燃料的发展主要取决于技术成熟度、减排效果和经济性。◼ 从全生命周期温室气体排放看,相较于传统燃油,绿色甲醇、绿氨、绿氢燃料接近零排放。◼ 随着碳排成本的落地,传统燃油经济性弱化的同时,替代燃料需求有望上升。图表:主要替代燃料较传统燃料油减排情况对比资料来源:王占黎等《全球海运燃料转型与海运船舶在中国加注LNG的潜力》,华源证券研究13