> 数据图表

一起讨论下通信设备行业多维度分析汇总

2025-11-2
一起讨论下通信设备行业多维度分析汇总
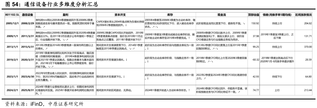
增速开始回落至 0 附近,且走势上与电子和计算机行业不同步,提早进入景气区间,因此 2025年通信设备行业的表现也优于其他板块。