> 数据图表

想问下各位网友2.1 国内煤炭供给增量集中于新疆地区

2025-11-1
想问下各位网友2.1 国内煤炭供给增量集中于新疆地区
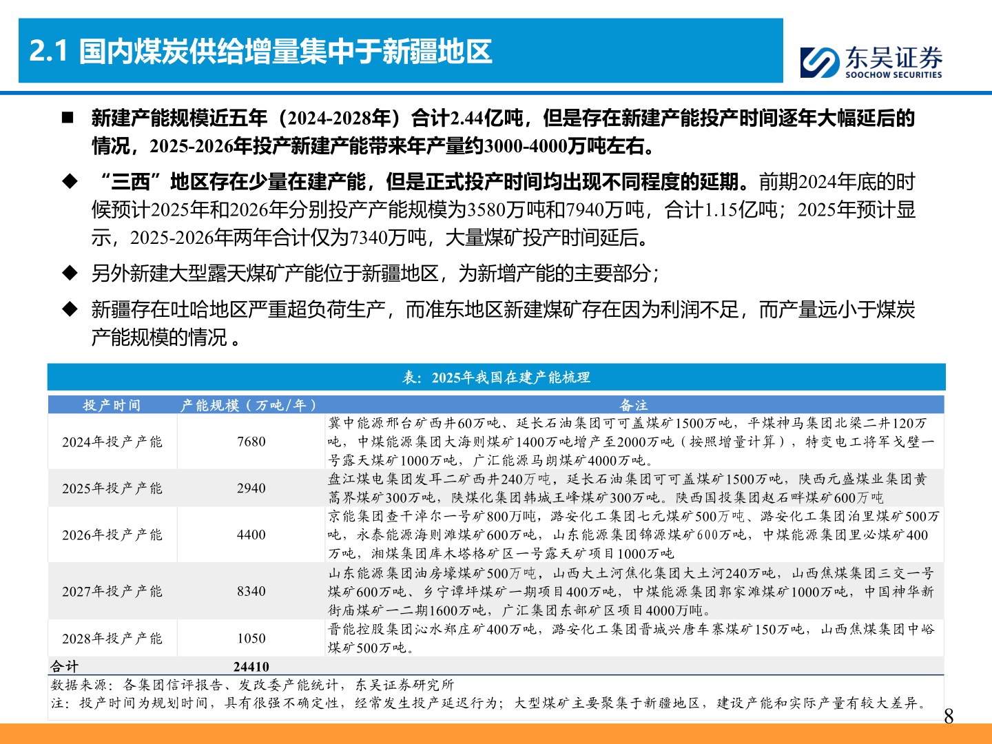
2.1 国内煤炭供给增量集中于新疆地区◼ 新建产能规模近五年(2024-2028年)合计2.44亿吨,但是存在新建产能投产时间逐年大幅延后的情况,2025-2026年投产新建产能带来年产量约3000-4000万吨左右。◆ “三西”地区存在少量在建产能,但是正式投产时间均出现不同程度的延期。前期2024年底的时候预计2025年和2026年分别投产产能规模为3580万吨和7940万吨,合计1.15亿吨;2025年预计显示,2025-2026年两年合计仅为7340万吨,大量煤矿投产时间延后。◆ 另外新建大型露天煤矿产能位于新疆地区,为新增产能的主要部分;◆ 新疆存在吐哈地区严重超负荷生产,而准东地区新建煤矿存在因为利润不足,而产量远小于煤炭产能规模的情况 。表:2025年我国在建产能梳理第一章8投产时间产能规模(万吨/年)备注2024年投产产能2025年投产产能2026年投产产能2027年投产产能2028年投产产能76802940440083401050冀中能源邢台矿西井60万吨、延长石油集团可可盖煤矿1500万吨,平煤神马集团北梁二井120万吨,中煤能源集团大海则煤矿1400万吨增产至2000万吨(按照增量计算),特变电工将军戈壁一号露天煤矿1000万吨,广汇能源马朗煤矿4000万吨。盘江煤电集团发耳二矿西井240万吨,延长石油集团可可盖煤矿1500万吨,陕西元盛煤业集团黄蒿界煤矿300万吨,陕煤化集团韩城王峰煤矿300万吨。陕西国投集团赵石畔煤矿600万吨京能集团查干淖尔一号矿800万吨,潞安化工集团七元煤矿500万吨、潞安化工集团泊里煤矿500万吨,永泰能源海则滩煤矿600万吨,山东能源集团锦源煤矿600万吨,中煤能源集团里必煤矿400万吨,湘煤集团库木塔格矿区一号露天矿项目1000万吨山东能源集团油房壕煤矿500万吨,山西大土河焦化集团大土河240万吨,山西焦煤集团三交一号煤矿600万吨、乡宁谭坪煤矿一期项目400万吨,中煤能源集团郭家滩煤矿1000万吨,中国神华新街庙煤矿一二期1600万吨,广汇集团东部矿区项目4000万吨。晋能控股集团沁水郑庄矿400万吨,潞安化工集团晋城兴唐车寨煤矿150万吨,山西焦煤集团中峪煤矿500万吨。合计数据来源:各集团信评报告、发改委产能统计,东吴证券研究所注:投产时间为规划时间,具有很强不确定性,经常发生投产延迟行为;大型煤矿主要聚集于新疆地区,建设产能和实际产量有较大差异。24410