> 数据图表

各位网友请教一下可控核聚变:国内外催化不断,聚焦核心供应商

2025-11-2
各位网友请教一下可控核聚变:国内外催化不断,聚焦核心供应商
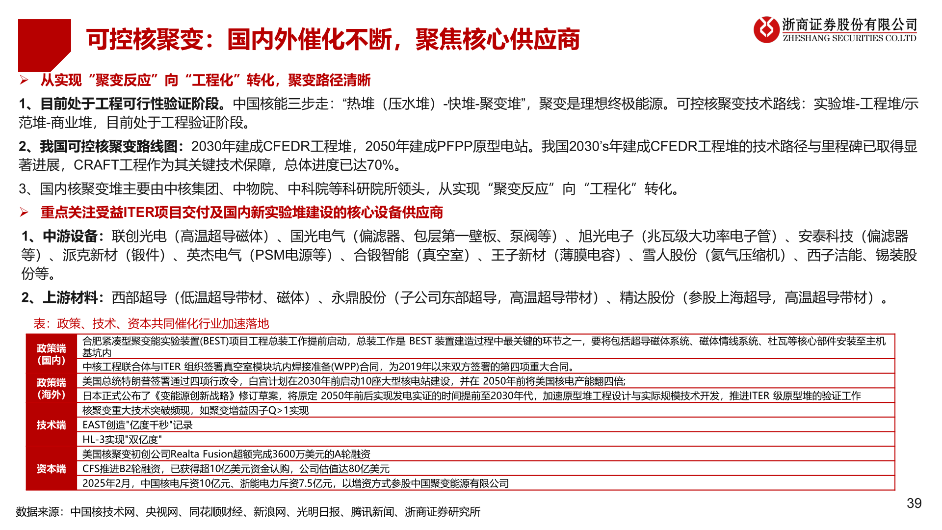
可控核聚变:国内外催化不断,聚焦核心供应商➢ 从实现“聚变反应”向“工程化”转化,聚变路径清晰1、目前处于工程可行性验证阶段。中国核能三步走:“热堆(压水堆)-快堆-聚变堆”,聚变是理想终极能源。可控核聚变技术路线:实验堆-工程堆/示范堆-商业堆,目前处于工程验证阶段。2、我国可控核聚变路线图:2030年建成CFEDR工程堆,2050年建成PFPP原型电站。我国2030’s年建成CFEDR工程堆的技术路径与里程碑已取得显著进展,CRAFT工程作为其关键技术保障,总体进度已达70%。3、国内核聚变堆主要由中核集团、中物院、中科院等科研院所领头,从实现“聚变反应”向“工程化”转化。➢ 重点关注受益ITER项目交付及国内新实验堆建设的核心设备供应商1、中游设备:联创光电(高温超导磁体)、国光电气(偏滤器、包层第一壁板、泵阀等)、旭光电子(兆瓦级大功率电子管)、安泰科技(偏滤器等)、派克新材(锻件)、英杰电气(PSM电源等)、合锻智能(真空室)、王子新材(薄膜电容)、雪人股份(氦气压缩机)、西子洁能、锡装股份等。2、上游材料:西部超导(低温超导带材、磁体)、永鼎股份(子公司东部超导,高温超导带材)、精达股份(参股上海超导,高温超导带材)。表:政策、技术、资本共同催化行业加速落地政策端(国内)政策端(海外)技术端资本端合肥紧凑型聚变能实验装置(BEST)项目工程总装工作提前启动,总装工作是 BEST 装置建造过程中最关键的环节之一,要将包括超导磁体系统、磁体情线系统、杜瓦等核心部件安装至主机基坑内中核工程联合体与ITER 组织签署真空室模块坑内焊接准备(WPP)合同,为2019年以来双方签署的第四项重大合同。美国总统特朗普签署通过四项行政令,白宫计划在2030年前启动10座大型核电站建设,并在 2050年前将美国核电产能翻四倍;日本正式公布了《变能源创新战略》修订草案,将原定 2050年前后实现发电实证的时间提前至2030年代,加速原型堆工程设计与实际规模技术开发,推进ITER 级原型堆的验证工作核聚变重大技术突破频现,如聚变增益因子Q>1实现EAST创造"亿度千秒"记录HL-3实现"双亿度"美国核聚变初创公司Realta Fusion超额完成3600万美元的A轮融资CFS推进B2轮融资,已获得超10亿美元资金认购,公司估值达80亿美元2025年2月,中国核电斥资10亿元、浙能电力斥资7.5亿元,以增资方式参股中国聚变能源有限公司数据来源:中国核技术网、央视网、同花顺财经、新浪网、光明日报、腾讯新闻、浙商证券研究所39