> 数据图表

怎样理解03

2025-11-2
怎样理解03
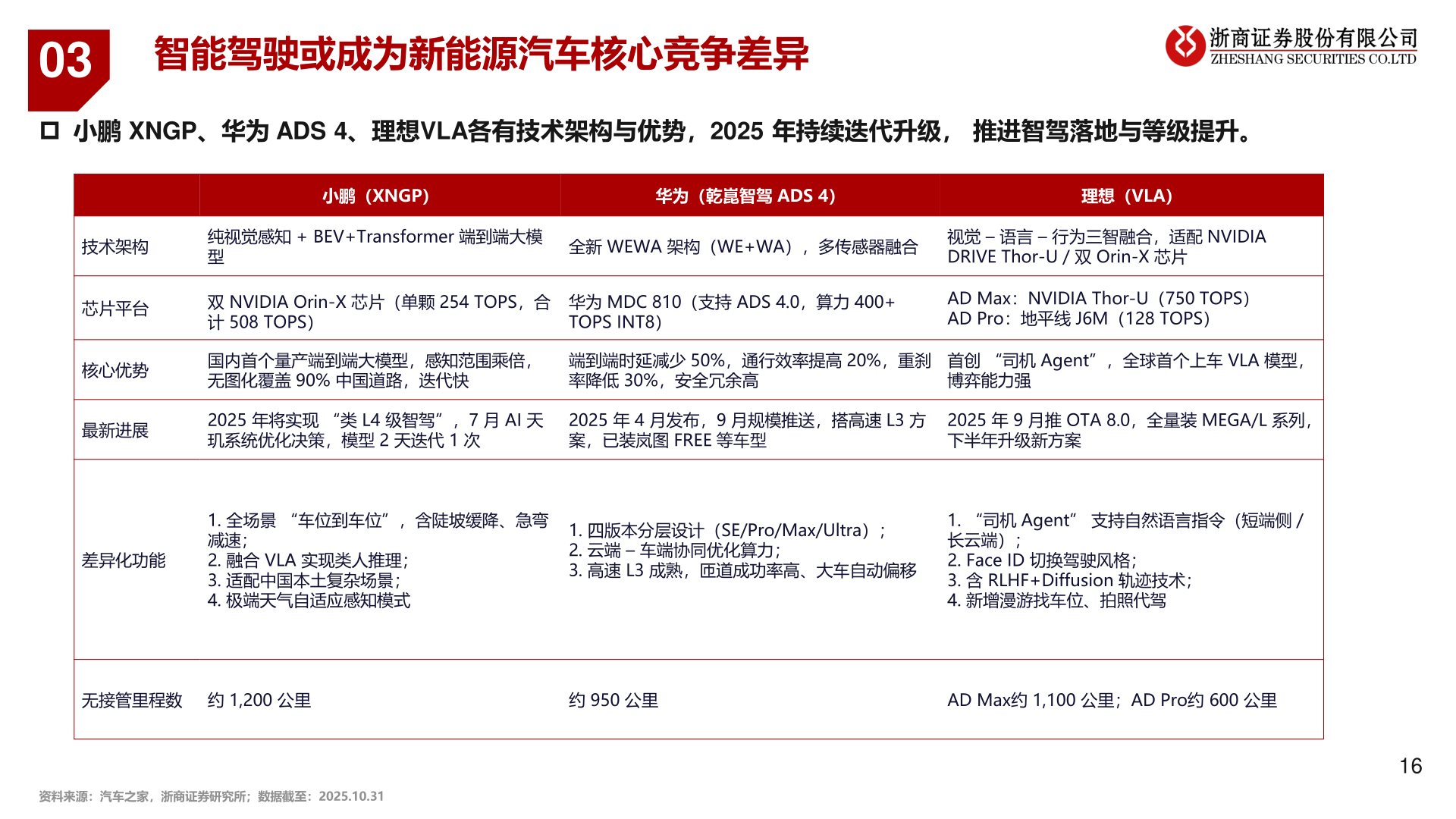
03智能驾驶或成为新能源汽车核心竞争差异 小鹏 XNGP、华为 ADS 4、理想VLA各有技术架构与优势,2025 年持续迭代升级, 推进智驾落地与等级提升。技术架构芯片平台核心优势最新进展小鹏(XNGP)华为(乾崑智驾 ADS 4)理想(VLA)纯视觉感知 + BEV+Transformer 端到端大模型全新 WEWA 架构(WE+WA),多传感器融合视觉 – 语言 – 行为三智融合,适配 NVIDIA DRIVE Thor-U / 双 Orin-X 芯片双 NVIDIA Orin-X 芯片(单颗 254 TOPS,合计 508 TOPS)华为 MDC 810(支持 ADS 4.0,算力 400+ TOPS INT8)AD Max:NVIDIA Thor-U(750 TOPS)AD Pro:地平线 J6M(128 TOPS)国内首个量产端到端大模型,感知范围乘倍,无图化覆盖 90% 中国道路,迭代快端到端时延减少 50%,通行效率提高 20%,重刹率降低 30%,安全冗余高首创 “司机 Agent”,全球首个上车 VLA 模型,博弈能力强2025 年将实现 “类 L4 级智驾”,7 月 AI 天玑系统优化决策,模型 2 天迭代 1 次2025 年 4 月发布,9 月规模推送,搭高速 L3 方案,已装岚图 FREE 等车型2025 年 9 月推 OTA 8.0,全量装 MEGA/L 系列,下半年升级新方案差异化功能1. 全场景 “车位到车位”,含陡坡缓降、急弯减速;2. 融合 VLA 实现类人推理;3. 适配中国本土复杂场景;4. 极端天气自适应感知模式1. 四版本分层设计(SE/Pro/Max/Ultra);2. 云端 – 车端协同优化算力;3. 高速 L3 成熟,匝道成功率高、大车自动偏移1. “司机 Agent” 支持自然语言指令(短端侧 / 长云端);2. Face ID 切换驾驶风格;3. 含 RLHF+Diffusion 轨迹技术;4. 新增漫游找车位、拍照代驾无接管里程数 约 1,200 公里约 950 公里AD Max约 1,100 公里;AD Pro约 600 公里资料来源:汽车之家,浙商证券研究所;数据截至:2025.10.3116