> 数据图表

想问下各位网友03

2025-11-2
想问下各位网友03
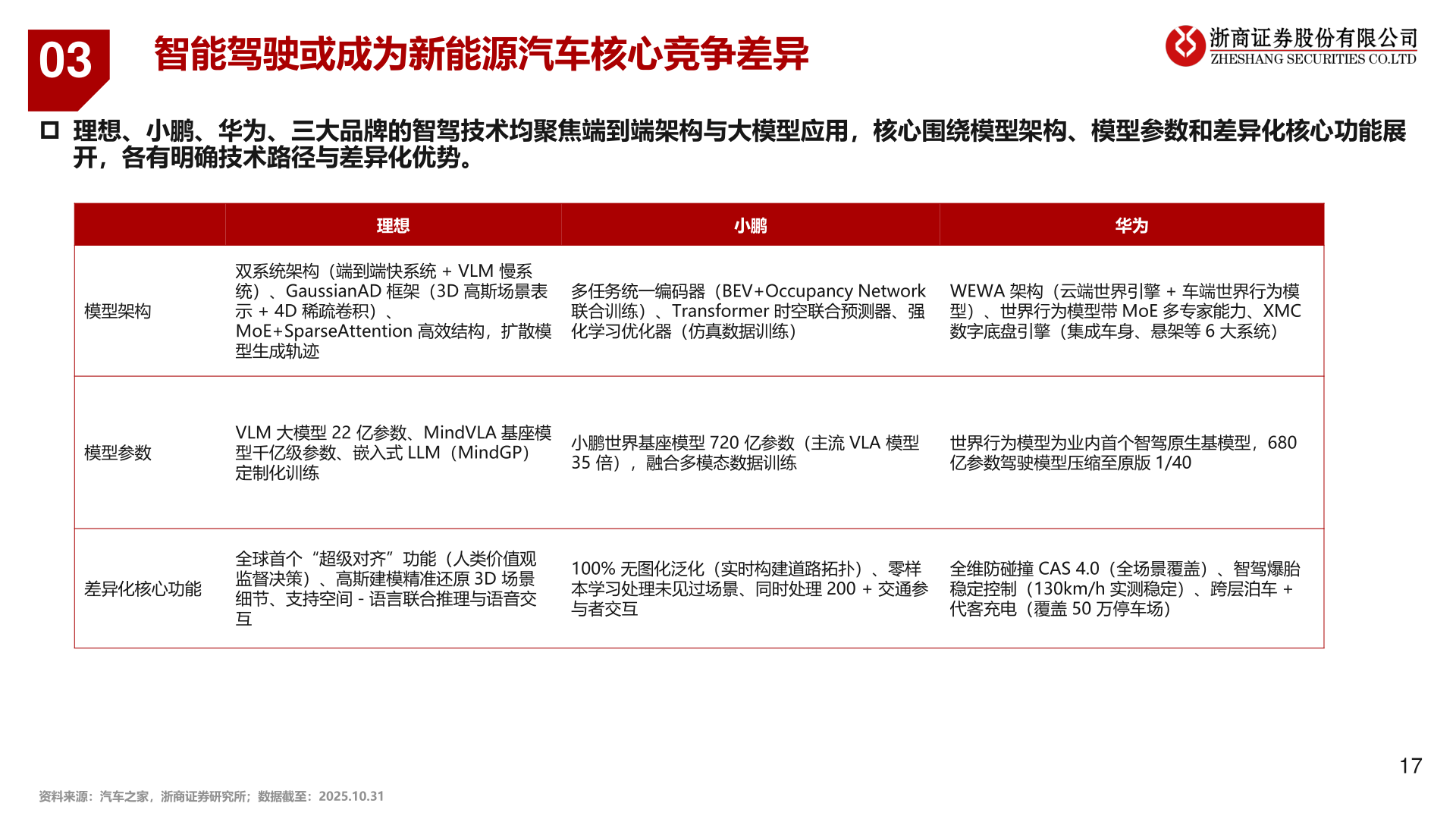
03智能驾驶或成为新能源汽车核心竞争差异 理想、小鹏、华为、三大品牌的智驾技术均聚焦端到端架构与大模型应用,核心围绕模型架构、模型参数和差异化核心功能展开,各有明确技术路径与差异化优势。理想小鹏华为模型架构双系统架构(端到端快系统 + VLM 慢系统)、GaussianAD 框架(3D 高斯场景表示 + 4D 稀疏卷积)、MoE+SparseAttention 高效结构,扩散模型生成轨迹多任务统一编码器(BEV+Occupancy Network 联合训练)、Transformer 时空联合预测器、强化学习优化器(仿真数据训练)WEWA 架构(云端世界引擎 + 车端世界行为模型)、世界行为模型带 MoE 多专家能力、XMC 数字底盘引擎(集成车身、悬架等 6 大系统)模型参数VLM 大模型 22 亿参数、MindVLA 基座模型千亿级参数、嵌入式 LLM(MindGP)定制化训练小鹏世界基座模型 720 亿参数(主流 VLA 模型35 倍),融合多模态数据训练世界行为模型为业内首个智驾原生基模型,680 亿参数驾驶模型压缩至原版 1/40差异化核心功能全球首个“超级对齐”功能(人类价值观监督决策)、高斯建模精准还原 3D 场景细节、支持空间 - 语言联合推理与语音交互100% 无图化泛化(实时构建道路拓扑)、零样本学习处理未见过场景、同时处理 200 + 交通参与者交互全维防碰撞 CAS 4.0(全场景覆盖)、智驾爆胎稳定控制(130km/h 实测稳定)、跨层泊车 + 代客充电(覆盖 50 万停车场)资料来源:汽车之家,浙商证券研究所;数据截至:2025.10.3117