> 数据图表

谁能回答01

2025-11-2
谁能回答01
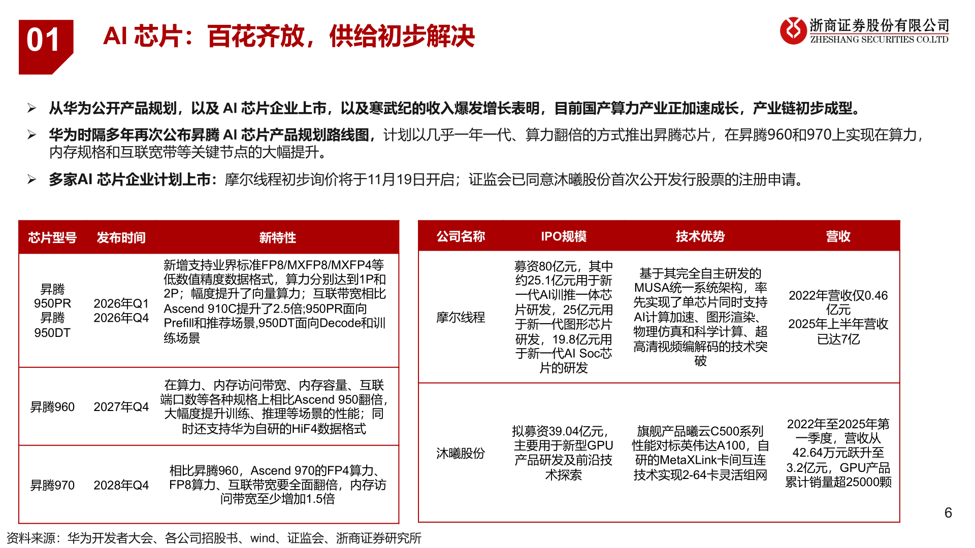
01AI 芯片:百花齐放,供给初步解决Ø 从华为公开产品规划,以及 AI 芯片企业上市,以及寒武纪的收入爆发增长表明,目前国产算力产业正加速成长,产业链初步成型。Ø 华为时隔多年再次公布昇腾 AI 芯片产品规划路线图,计划以几乎一年一代、算力翻倍的方式推出昇腾芯片,在昇腾960和970上实现在算力,内存规格和互联宽带等关键节点的大幅提升。Ø 多家AI 芯片企业计划上市:摩尔线程初步询价将于11月19日开启;证监会已同意沐曦股份首次公开发行股票的注册申请。芯片型号 发布时间新特性公司名称IPO规模技术优势营收昇腾950PR昇腾950DT2026年Q12026年Q4新增支持业界标准FP8/MXFP8/MXFP4等低数值精度数据格式,算力分别达到1P和2P;幅度提升了向量算力;互联带宽相比Ascend 910C提升了2.5倍;950PR面向Prefill和推荐场景,950DT面向Decode和训练场景摩尔线程募资80亿元,其中约25.1亿元用于新一代AI训推一体芯片研发,25亿元用于新一代图形芯片研发,19.8亿元用于新一代AI Soc芯片的研发基于其完全自主研发的MUSA统一系统架构,率先实现了单芯片同时支持AI计算加速、图形渲染、物理仿真和科学计算、超高清视频编解码的技术突破2022年营收仅0.46亿元2025年上半年营收已达7亿昇腾9602027年Q4在算力、内存访问带宽、内存容量、互联端口数等各种规格上相比Ascend 950翻倍,大幅度提升训练、推理等场景的性能;同时还支持华为自研的HiF4数据格式昇腾9702028年Q4相比昇腾960,Ascend 970的FP4算力、FP8算力、互联带宽要全面翻倍,内存访问带宽至少增加1.5倍资料来源:华为开发者大会、各公司招股书、wind、证监会、浙商证券研究所沐曦股份拟募资39.04亿元,主要用于新型GPU产品研发及前沿技术探索旗舰产品曦云C500系列性能对标英伟达A100,自研的MetaXLink卡间互连技术实现2-64卡灵活组网2022年至2025年第一季度,营收从42.64万元跃升至3.2亿元,GPU产品累计销量超25000颗6