> 数据图表

想问下各位网友01

2025-11-2
想问下各位网友01
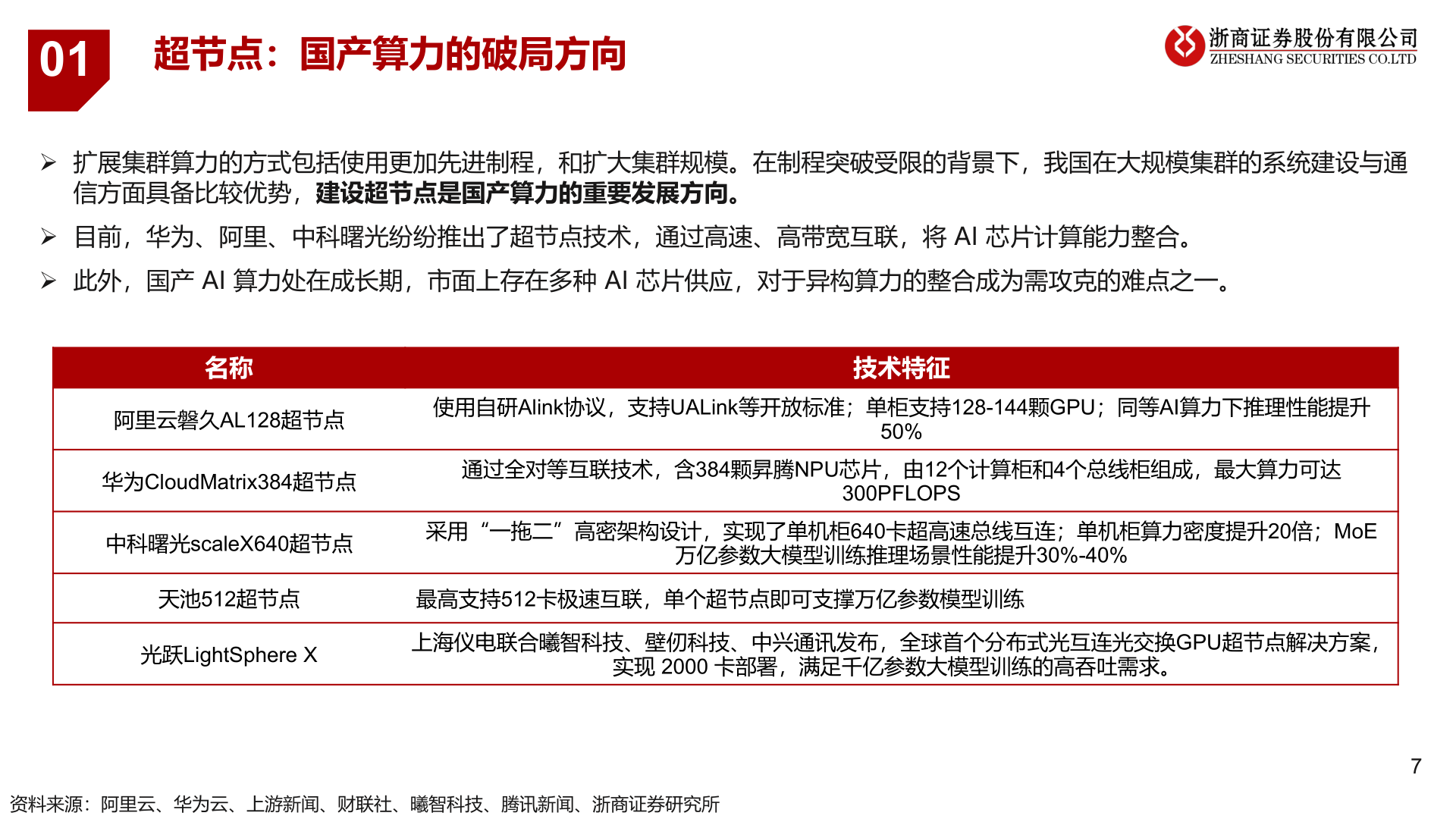
01超节点:国产算力的破局方向Ø 扩展集群算力的方式包括使用更加先进制程,和扩大集群规模。在制程突破受限的背景下,我国在大规模集群的系统建设与通信方面具备比较优势,建设超节点是国产算力的重要发展方向。Ø 目前,华为、阿里、中科曙光纷纷推出了超节点技术,通过高速、高带宽互联,将 AI 芯片计算能力整合。Ø 此外,国产 AI 算力处在成长期,市面上存在多种 AI 芯片供应,对于异构算力的整合成为需攻克的难点之一。名称阿里云磐久AL128超节点华为CloudMatrix384超节点中科曙光scaleX640超节点技术特征使用自研Alink协议,支持UALink等开放标准;单柜支持128-144颗GPU;同等AI算力下推理性能提升50%通过全对等互联技术,含384颗昇腾NPU芯片,由12个计算柜和4个总线柜组成,最大算力可达300PFLOPS采用“一拖二”高密架构设计,实现了单机柜640卡超高速总线互连;单机柜算力密度提升20倍;MoE万亿参数大模型训练推理场景性能提升30%-40%天池512超节点光跃LightSphere X最高支持512卡极速互联,单个超节点即可支撑万亿参数模型训练上海仪电联合曦智科技、壁仞科技、中兴通讯发布,全球首个分布式光互连光交换GPU超节点解决方案,实现 2000 卡部署,满足千亿参数大模型训练的高吞吐需求。资料来源:阿里云、华为云、上游新闻、财联社、曦智科技、腾讯新闻、浙商证券研究所7