> 数据图表

想关注一下02

2025-11-2
想关注一下02
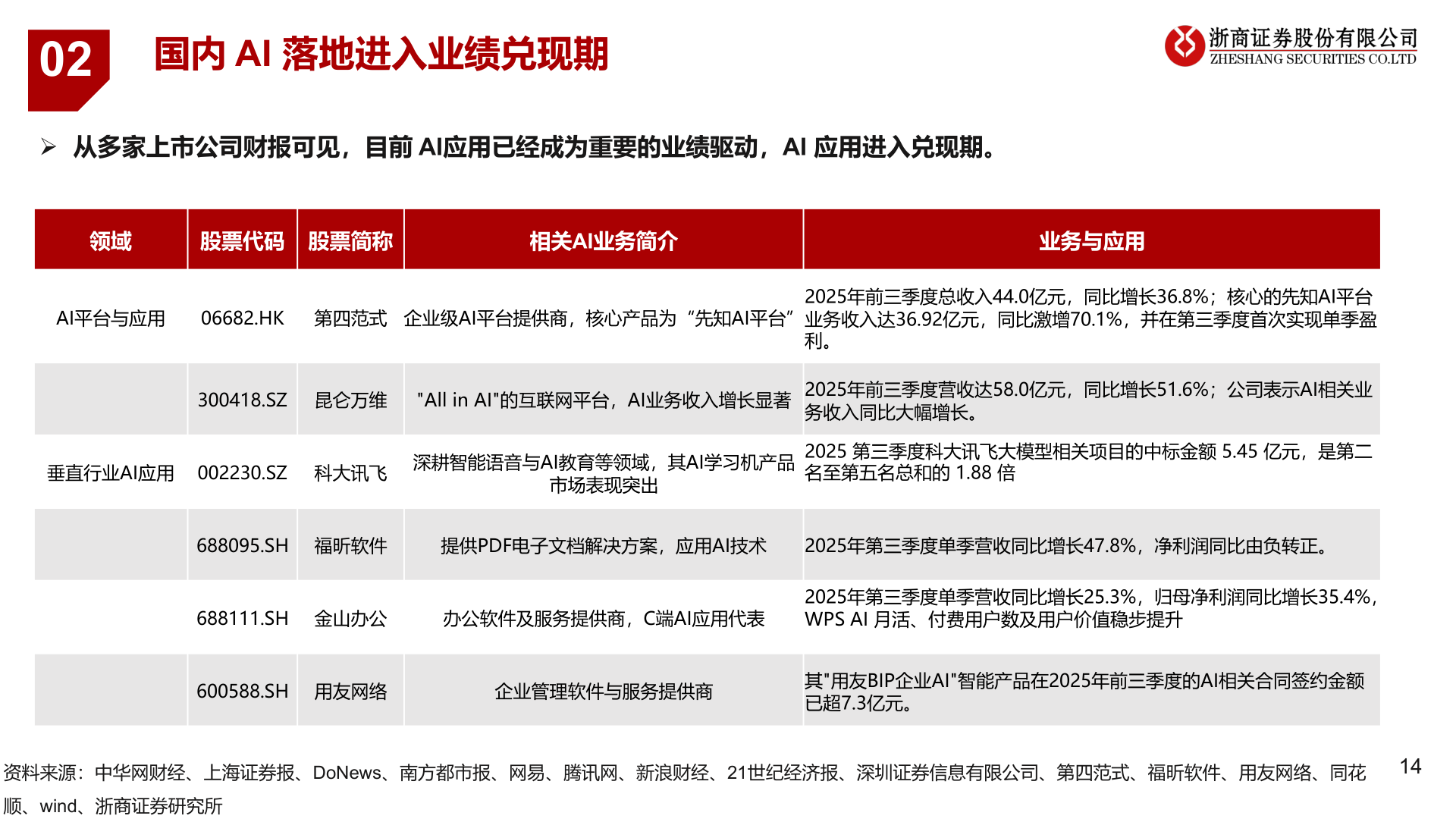
02国内 AI 落地进入业绩兑现期Ø 从多家上市公司财报可见,目前 AI应用已经成为重要的业绩驱动,AI 应用进入兑现期。领域股票代码 股票简称相关AI业务简介业务与应用AI平台与应用 06682.HK 第四范式 企业级AI平台提供商,核心产品为“先知AI平台”2025年前三季度总收入44.0亿元,同比增长36.8%;核心的先知AI平台业务收入达36.92亿元,同比激增70.1%,并在第三季度首次实现单季盈利。300418.SZ 昆仑万维 "All in AI"的互联网平台,AI业务收入增长显著 2025年前三季度营收达58.0亿元,同比增长51.6%;公司表示AI相关业务收入同比大幅增长。垂直行业AI应用 002230.SZ 科大讯飞 深耕智能语音与AI教育等领域,其AI学习机产品市场表现突出2025 第三季度科大讯飞大模型相关项目的中标金额 5.45 亿元,是第二名至第五名总和的 1.88 倍688095.SH 福昕软件提供PDF电子文档解决方案,应用AI技术2025年第三季度单季营收同比增长47.8%,净利润同比由负转正。688111.SH 金山办公办公软件及服务提供商,C端AI应用代表2025年第三季度单季营收同比增长25.3%,归母净利润同比增长35.4%, WPS AI 月活、付费用户数及用户价值稳步提升600588.SH 用友网络企业管理软件与服务提供商其"用友BIP企业AI"智能产品在2025年前三季度的AI相关合同签约金额已超7.3亿元。资料来源:中华网财经、上海证券报、DoNews、南方都市报、网易、腾讯网、新浪财经、21世纪经济报、深圳证券信息有限公司、第四范式、福昕软件、用友网络、同花顺、wind、浙商证券研究所14