> 数据图表

怎样理解1.1需求:海外储能增长态势好

2025-11-1
怎样理解1.1需求:海外储能增长态势好
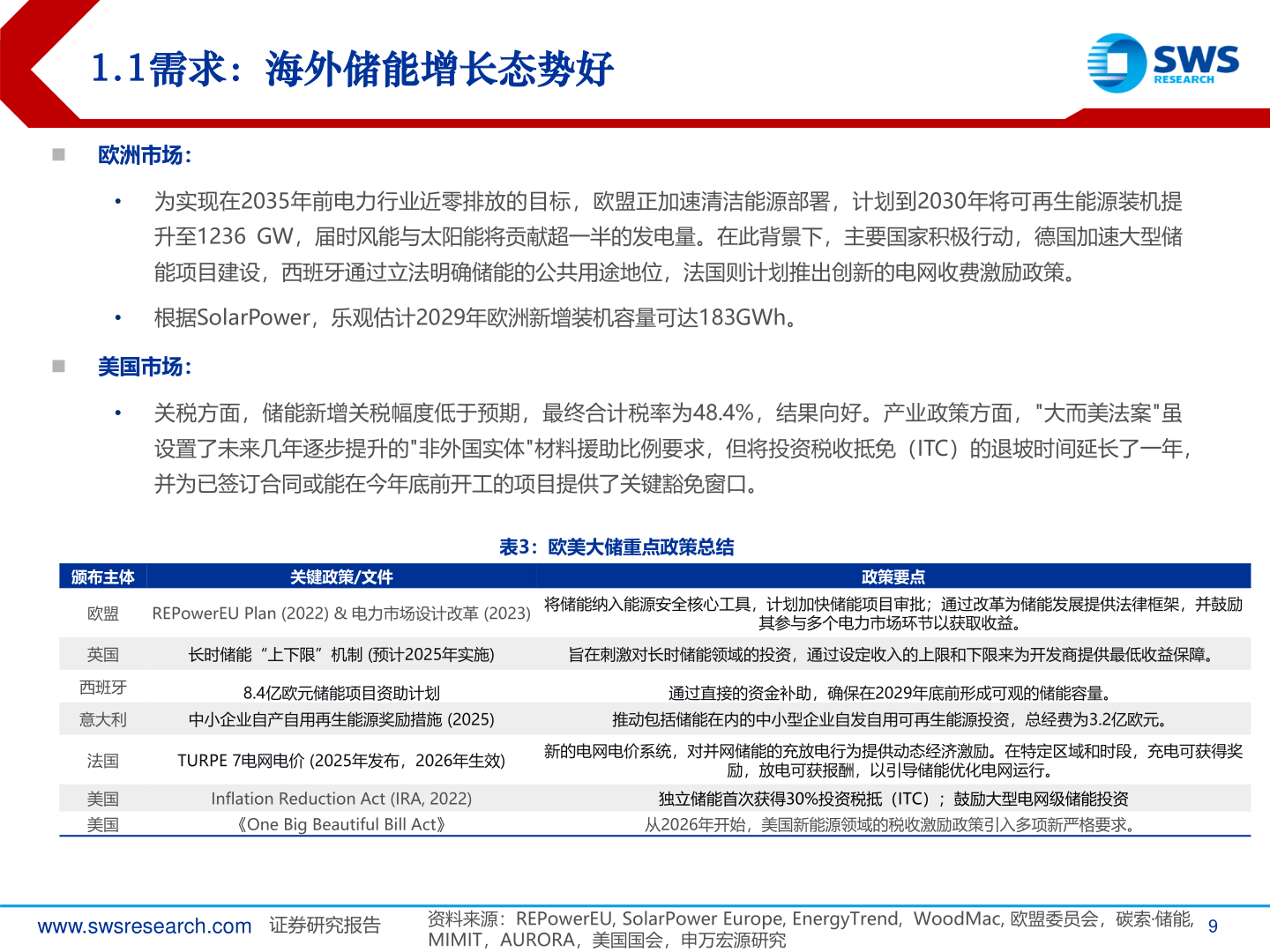
1.1需求:海外储能增长态势好◼ 欧洲市场:• 为实现在2035年前电力行业近零排放的目标,欧盟正加速清洁能源部署,计划到2030年将可再生能源装机提升至1236 GW,届时风能与太阳能将贡献超一半的发电量。在此背景下,主要国家积极行动,德国加速大型储能项目建设,西班牙通过立法明确储能的公共用途地位,法国则计划推出创新的电网收费激励政策。• 根据SolarPower,乐观估计2029年欧洲新增装机容量可达183GWh。◼ 美国市场:• 关税方面,储能新增关税幅度低于预期,最终合计税率为48.4%,结果向好。产业政策方面,"大而美法案"虽设置了未来几年逐步提升的"非外国实体"材料援助比例要求,但将投资税收抵免(ITC)的退坡时间延长了一年,并为已签订合同或能在今年底前开工的项目提供了关键豁免窗口。表3:欧美大储重点政策总结颁布主体关键政策/文件政策要点欧盟REPowerEU Plan (2022) & 电力市场设计改革 (2023)将储能纳入能源安全核心工具,计划加快储能项目审批;通过改革为储能发展提供法律框架,并鼓励其参与多个电力市场环节以获取收益。英国西班牙意大利法国美国美国长时储能“上下限”机制 (预计2025年实施)旨在刺激对长时储能领域的投资,通过设定收入的上限和下限来为开发商提供最低收益保障。8.4亿欧元储能项目资助计划通过直接的资金补助,确保在2029年底前形成可观的储能容量。中小企业自产自用再生能源奖励措施 (2025)推动包括储能在内的中小型企业自发自用可再生能源投资,总经费为3.2亿欧元。TURPE 7电网电价 (2025年发布,2026年生效)新的电网电价系统,对并网储能的充放电行为提供动态经济激励。在特定区域和时段,充电可获得奖励,放电可获报酬,以引导储能优化电网运行。Inflation Reduction Act (IRA, 2022)《One Big Beautiful Bill Act》独立储能首次获得30%投资税抵(ITC);鼓励大型电网级储能投资从2026年开始,美国新能源领域的税收激励政策引入多项新严格要求。www.swsresearch.com 证券研究报告资料来源:REPowerEU, SolarPower Europe, EnergyTrend, WoodMac, 欧盟委员会,碳索·储能, MIMIT,AURORA,美国国会,申万宏源研究9