> 数据图表

如何了解欣锐科技:比亚迪外部核心供应商,有望受益于高压超充加速渗透

2025-11-3
如何了解欣锐科技:比亚迪外部核心供应商,有望受益于高压超充加速渗透
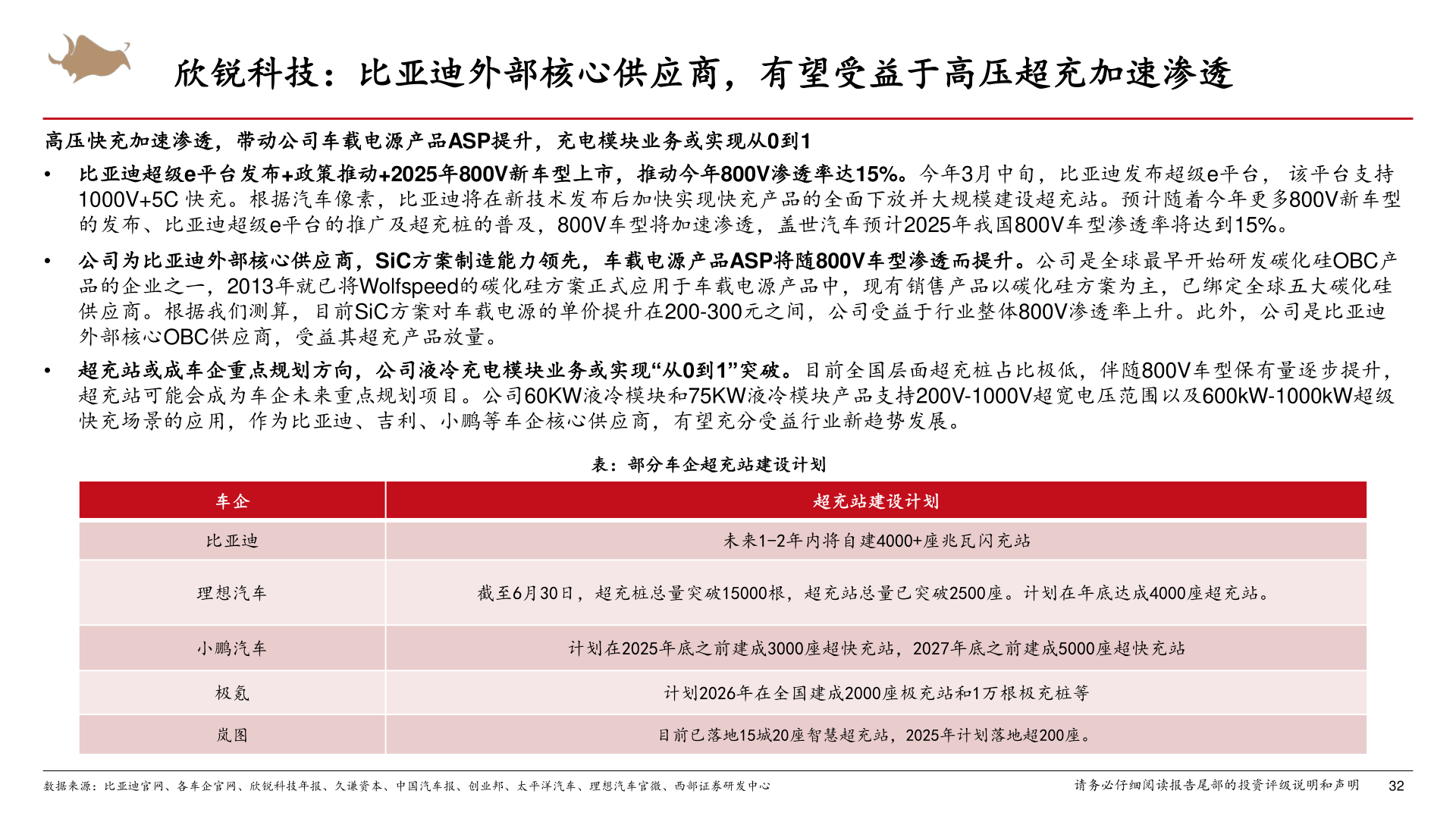
欣锐科技:比亚迪外部核心供应商,有望受益于高压超充加速渗透高压快充加速渗透,带动公司车载电源产品ASP提升,充电模块业务或实现从0到1• 比亚迪超级e平台发布+政策推动+2025年800V新车型上市,推动今年800V渗透率达15%。今年3月中旬,比亚迪发布超级e平台, 该平台支持1000V+5C 快充。根据汽车像素,比亚迪将在新技术发布后加快实现快充产品的全面下放并大规模建设超充站。预计随着今年更多800V新车型的发布、比亚迪超级e平台的推广及超充桩的普及,800V车型将加速渗透,盖世汽车预计2025年我国800V车型渗透率将达到15%。• 公司为比亚迪外部核心供应商,SiC方案制造能力领先,车载电源产品ASP将随800V车型渗透而提升。公司是全球最早开始研发碳化硅OBC产品的企业之一,2013年就已将Wolfspeed的碳化硅方案正式应用于车载电源产品中,现有销售产品以碳化硅方案为主,已绑定全球五大碳化硅供应商。根据我们测算,目前SiC方案对车载电源的单价提升在200-300元之间,公司受益于行业整体800V渗透率上升。此外,公司是比亚迪外部核心OBC供应商,受益其超充产品放量。• 超充站或成车企重点规划方向,公司液冷充电模块业务或实现“从0到1”突破。目前全国层面超充桩占比极低,伴随800V车型保有量逐步提升,超充站可能会成为车企未来重点规划项目。公司60KW液冷模块和75KW液冷模块产品支持200V-1000V超宽电压范围以及600kW-1000kW超级快充场景的应用,作为比亚迪、吉利、小鹏等车企核心供应商,有望充分受益行业新趋势发展。车企比亚迪理想汽车小鹏汽车极氪岚图表:部分车企超充站建设计划超充站建设计划未来1-2年内将自建4000+座兆瓦闪充站截至6月30日,超充桩总量突破15000根,超充站总量已突破2500座。计划在年底达成4000座超充站。计划在2025年底之前建成3000座超快充站,2027年底之前建成5000座超快充站计划2026年在全国建成2000座极充站和1万根极充桩等目前已落地15城20座智慧超充站,2025年计划落地超200座。数据来源:比亚迪官网、各车企官网、欣锐科技年报、久谦资本、中国汽车报、创业邦、太平洋汽车、理想汽车官微、西部证券研发中心请务必仔细阅读报告尾部的投资评级说明和声明32