> 数据图表

想关注一下4.2 新消费、新模式、新品牌,全面拓新帮助代运营再迎新发展

2025-11-1
想关注一下4.2 新消费、新模式、新品牌,全面拓新帮助代运营再迎新发展
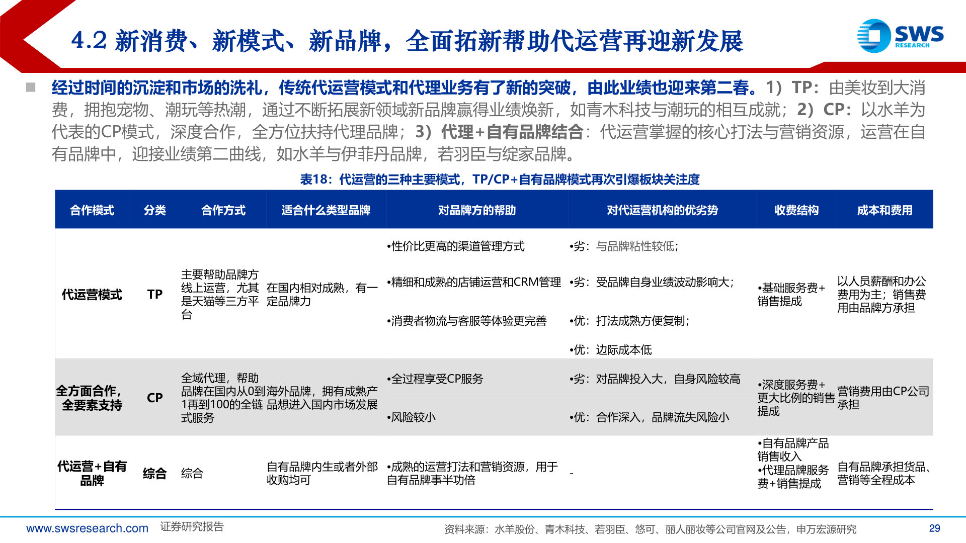
4.2 新消费、新模式、新品牌,全面拓新帮助代运营再迎新发展◼ 经过时间的沉淀和市场的洗礼,传统代运营模式和代理业务有了新的突破,由此业绩也迎来第二春。1)TP:由美妆到大消费,拥抱宠物、潮玩等热潮,通过不断拓展新领域新品牌赢得业绩焕新,如青木科技与潮玩的相互成就;2)CP:以水羊为代表的CP模式,深度合作,全方位扶持代理品牌;3)代理+自有品牌结合:代运营掌握的核心打法与营销资源,运营在自有品牌中,迎接业绩第二曲线,如水羊与伊菲丹品牌,若羽臣与绽家品牌。表18:代运营的三种主要模式,TP/CP+自有品牌模式再次引爆板块关注度合作模式分类合作方式适合什么类型品牌对品牌方的帮助对代运营机构的优劣势收费结构成本和费用代运营模式TP主要帮助品牌方线上运营,尤其是天猫等三方平台在国内相对成熟,有一定品牌力•性价比更高的渠道管理方式•劣:与品牌粘性较低;•精细和成熟的店铺运营和CRM管理 •劣:受品牌自身业绩波动影响大;•消费者物流与客服等体验更完善•优:打法成熟方便复制;•基础服务费+销售提成以人员薪酬和办公费用为主;销售费用由品牌方承担全方面合作,全要素支持CP全域代理,帮助品牌在国内从0到1再到100的全链式服务海外品牌,拥有成熟产品想进入国内市场发展•全过程享受CP服务代运营+自有品牌综合 综合自有品牌内生或者外部收购均可•成熟的运营打法和营销资源,用于自有品牌事半功倍-•优:边际成本低•劣:对品牌投入大,自身风险较高 •深度服务费+•风险较小•优:合作深入,品牌流失风险小更大比例的销售提成•自有品牌产品销售收入•代理品牌服务费+销售提成营销费用由CP公司承担自有品牌承担货品、营销等全程成本www.swsresearch.com 证券研究报告资料来源:水羊股份、青木科技、若羽臣、悠可、丽人丽妆等公司官网及公告,申万宏源研究2929