> 数据图表

咨询大家5.4.1 珀莱雅:拟A+H股上市打开海外知名度,洗护OR品牌高速增长

2025-11-1
咨询大家5.4.1 珀莱雅:拟A+H股上市打开海外知名度,洗护OR品牌高速增长
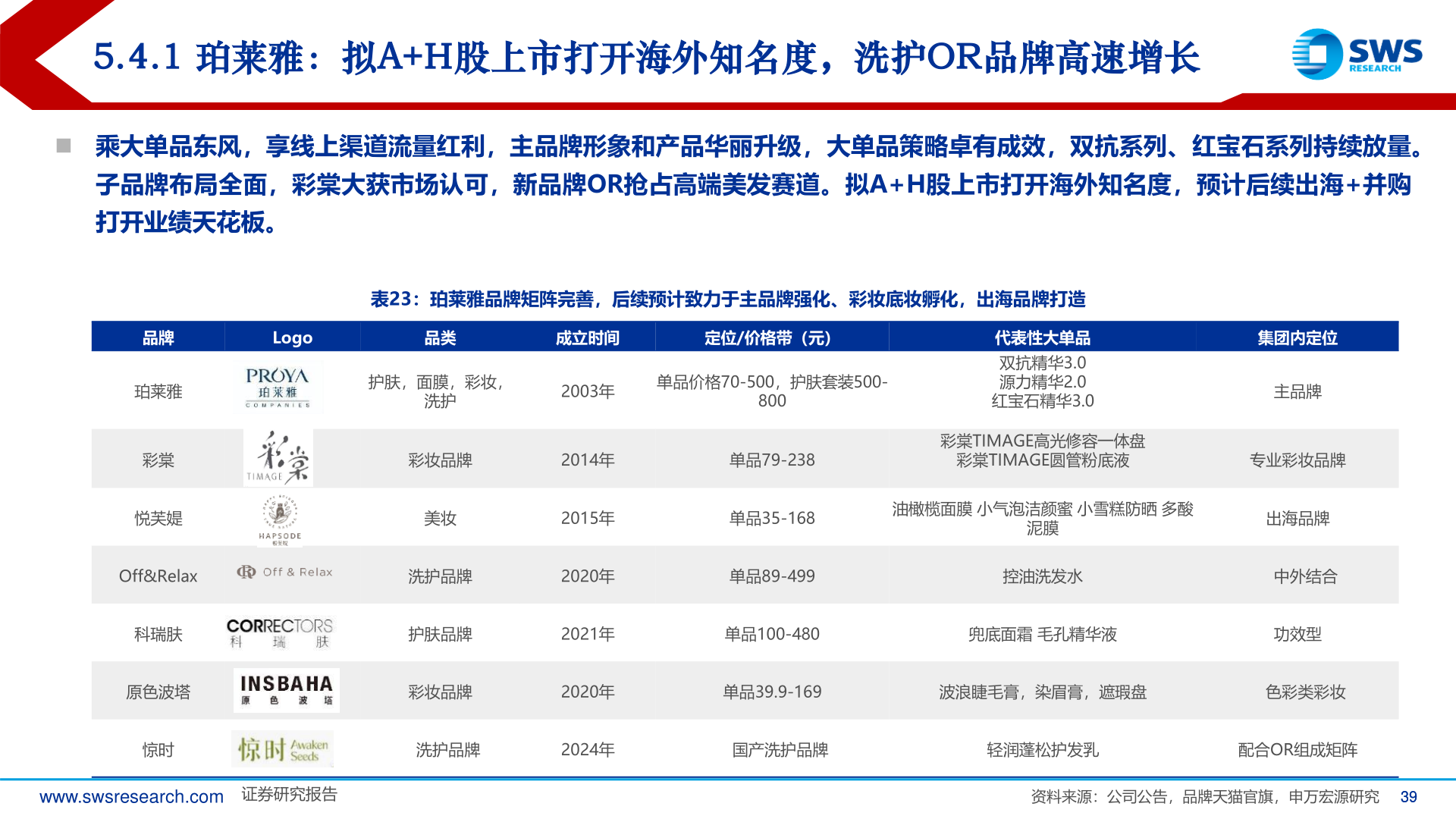
5.4.1 珀莱雅:拟A+H股上市打开海外知名度,洗护OR品牌高速增长◼ 乘大单品东风,享线上渠道流量红利,主品牌形象和产品华丽升级,大单品策略卓有成效,双抗系列、红宝石系列持续放量。子品牌布局全面,彩棠大获市场认可,新品牌OR抢占高端美发赛道。拟A+H股上市打开海外知名度,预计后续出海+并购打开业绩天花板。表23:珀莱雅品牌矩阵完善,后续预计致力于主品牌强化、彩妆底妆孵化,出海品牌打造品牌Logo品类成立时间定位/价格带(元)护肤,面膜,彩妆,洗护2003年单品价格70-500,护肤套装500-800代表性大单品双抗精华3.0源力精华2.0红宝石精华3.0集团内定位主品牌珀莱雅彩棠悦芙媞彩妆品牌2014年单品79-238彩棠TIMAGE高光修容一体盘彩棠TIMAGE圆管粉底液专业彩妆品牌美妆2015年单品35-168油橄榄面膜 小气泡洁颜蜜 小雪糕防晒 多酸泥膜出海品牌中外结合Off&Relax洗护品牌2020年单品89-499控油洗发水科瑞肤原色波塔惊时护肤品牌2021年单品100-480兜底面霜 毛孔精华液功效型彩妆品牌2020年单品39.9-169波浪睫毛膏,染眉膏,遮瑕盘色彩类彩妆洗护品牌2024年国产洗护品牌轻润蓬松护发乳配合OR组成矩阵www.swsresearch.com 证券研究报告资料来源:公司公告,品牌天猫官旗,申万宏源研究3939