> 数据图表

请问一下合肥市四大家电产业集中区域

2025-8-1
请问一下合肥市四大家电产业集中区域
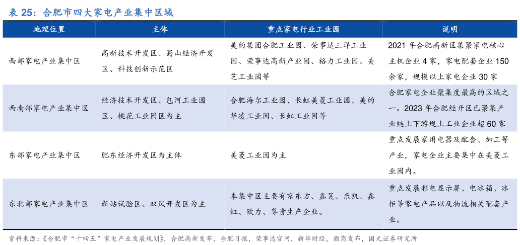
产业园区科学布局,三大核心集聚区引领、三个特色集聚点、一个产业转移承接点为补充。合肥市智能家电产业布局集中在蜀山区、肥西县、瑶海区以及长丰县。合肥高新区为西部核心区,以洗衣机、空调为主合肥经开区为南部核心区,以冰箱、洗衣机、空调为主,彩电为辅新站高新区为东北部核心区,以彩电为主、冰箱为辅。目前合肥形成了西部、南部、东北部三大核心区,三个特色集聚点在承接核心区产能外溢基础上,另辟蹊径发展厨卫电器、小家电,形成各自发展特色。西部家电产业集中区以高新区、蜀山经开区等为主体,拥有家电企业超 30 家,品类上以洗衣机、空调为主,涵盖美的工业园、荣事达三洋工业园、荣事达高新产业园、格力工业园、美芝工业园等西南部家电产业集中区,以经开区、肥西经开区等为主体,品类以冰箱、洗衣机、空调为主,彩电为辅,涵盖合肥海尔工业园、长虹美菱工业园、美的华凌工业园、长虹工业园等。东北部家电产品、物流及相关配套产业集聚区以新站高新区、长丰(双凤)经开区等为主体,重点发展彩电显示屏、电冰箱、冰柜等家电产品以及物流及相关配套产业,集中区主要有京东方、鑫昊、乐凯、鑫虹、欧力、尊贵生产企业东部家电及配套、加工等产业集中区以肥东经开区为主体,重点发展家用电器及配套、加工等产业,主要涵盖美菱工业园等。