> 数据图表

咨询下各位1. 晶圆代工按照制造工艺分类为先进制程和成熟制程

2025-8-3
咨询下各位1. 晶圆代工按照制造工艺分类为先进制程和成熟制程
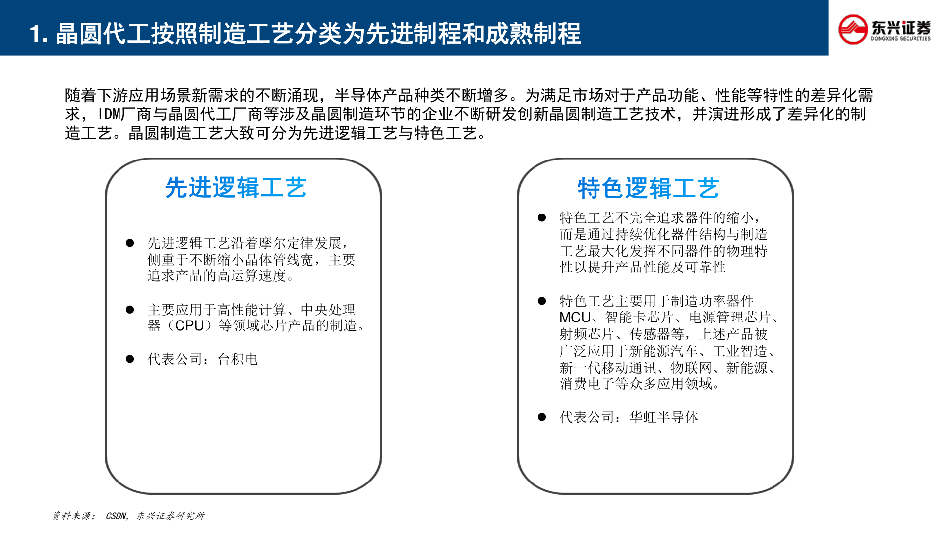
1. 晶圆代工按照制造工艺分类为先进制程和成熟制程随着下游应用场景新需求的不断涌现,半导体产品种类不断增多。为满足市场对于产品功能、性能等特性的差异化需求,IDM厂商与晶圆代工厂商等涉及晶圆制造环节的企业不断研发创新晶圆制造工艺技术,并演进形成了差异化的制造工艺。晶圆制造工艺大致可分为先进逻辑工艺与特色工艺。 先进逻辑工艺沿着摩尔定律发展,侧重于不断缩小晶体管线宽,主要追求产品的高运算速度。 主要应用于高性能计算、中央处理器(CPU)等领域芯片产品的制造。 代表公司:台积电 特色工艺不完全追求器件的缩小,而是通过持续优化器件结构与制造工艺最大化发挥不同器件的物理特性以提升产品性能及可靠性 特色工艺主要用于制造功率器件MCU、智能卡芯片、电源管理芯片、射频芯片、传感器等,上述产品被广泛应用于新能源汽车、工业智造、新一代移动通讯、物联网、新能源、消费电子等众多应用领域。 代表公司:华虹半导体资料来源: CSDN,东兴证券研究所