> 数据图表

咨询下各位1. 晶圆代工按照制造工艺分类为先进制程和成熟制程

2025-8-3
咨询下各位1. 晶圆代工按照制造工艺分类为先进制程和成熟制程
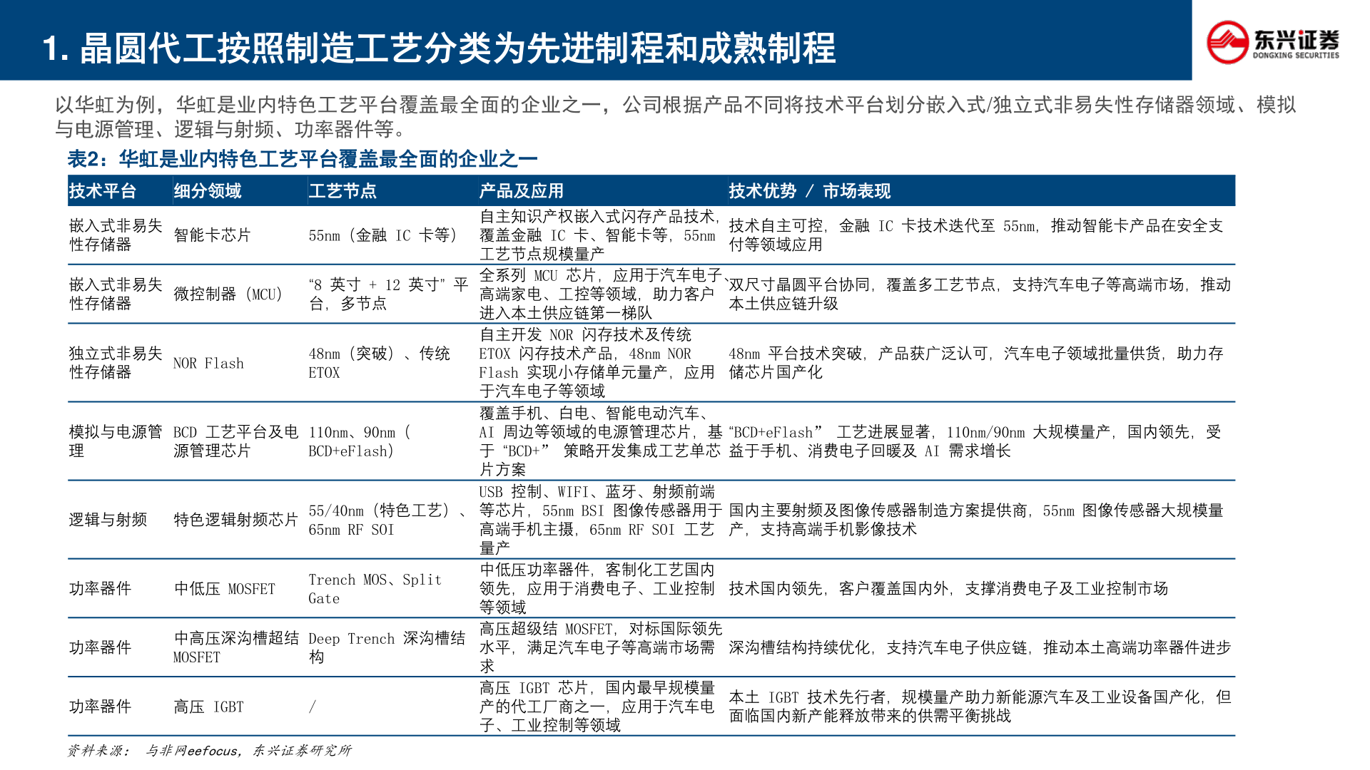
1. 晶圆代工按照制造工艺分类为先进制程和成熟制程以华虹为例,华虹是业内特色工艺平台覆盖最全面的企业之一,公司根据产品不同将技术平台划分嵌入式/独立式非易失性存储器领域、模拟与电源管理、逻辑与射频、功率器件等。表2:华虹是业内特色工艺平台覆盖最全面的企业之一技术平台细分领域工艺节点产品及应用技术优势 / 市场表现嵌入式非易失性存储器嵌入式非易失性存储器智能卡芯片55nm(金融 IC 卡等)微控制器(MCU)“8 英寸 + 12 英寸” 平台,多节点独立式非易失性存储器NOR Flash48nm(突破)、传统ETOX模拟与电源管理BCD 工艺平台及电源管理芯片110nm、90nm(BCD+eFlash)逻辑与射频 特色逻辑射频芯片55/40nm(特色工艺)、65nm RF SOI功率器件中低压 MOSFETTrench MOS、Split Gate功率器件中高压深沟槽超结MOSFETDeep Trench 深沟槽结构功率器件高压 IGBT/资料来源: 与非网eefocus,东兴证券研究所自主知识产权嵌入式闪存产品技术,覆盖金融 IC 卡、智能卡等,55nm 工艺节点规模量产全系列 MCU 芯片,应用于汽车电子、高端家电、工控等领域,助力客户进入本土供应链第一梯队自主开发 NOR 闪存技术及传统ETOX 闪存技术产品,48nm NOR Flash 实现小存储单元量产,应用于汽车电子等领域覆盖手机、白电、智能电动汽车、AI 周边等领域的电源管理芯片,基于 “BCD+” 策略开发集成工艺单芯片方案USB 控制、WIFI、蓝牙、射频前端等芯片,55nm BSI 图像传感器用于高端手机主摄,65nm RF SOI 工艺量产中低压功率器件,客制化工艺国内领先,应用于消费电子、工业控制等领域高压超级结 MOSFET,对标国际领先水平,满足汽车电子等高端市场需求高压 IGBT 芯片,国内最早规模量产的代工厂商之一,应用于汽车电子、工业控制等领域技术国内领先,客户覆盖国内外,支撑消费电子及工业控制市场深沟槽结构持续优化,支持汽车电子供应链,推动本土高端功率器件进步本土 IGBT 技术先行者,规模量产助力新能源汽车及工业设备国产化,但面临国内新产能释放带来的供需平衡挑战技术自主可控,金融 IC 卡技术迭代至 55nm,推动智能卡产品在安全支付等领域应用双尺寸晶圆平台协同,覆盖多工艺节点,支持汽车电子等高端市场,推动本土供应链升级48nm 平台技术突破,产品获广泛认可,汽车电子领域批量供货,助力存储芯片国产化“BCD+eFlash” 工艺进展显著,110nm/90nm 大规模量产,国内领先,受益于手机、消费电子回暖及 AI 需求增长国内主要射频及图像传感器制造方案提供商,55nm 图像传感器大规模量产,支持高端手机影像技术