> 数据图表

如何看待中美关系趋缓,铜价逐步脱敏

2025-11-2
如何看待中美关系趋缓,铜价逐步脱敏
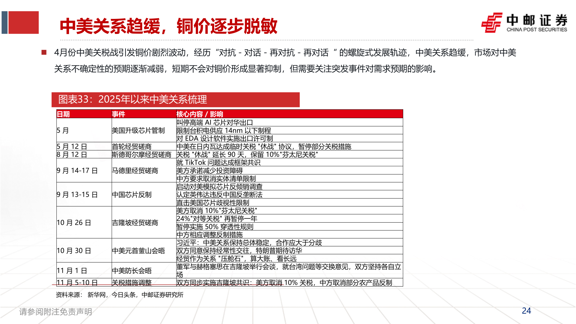
中美关系趋缓,铜价逐步脱敏◼ 4月份中美关税战引发铜价剧烈波动,经历“对抗 - 对话 - 再对抗 - 再对话“ 的螺旋式发展轨迹,中美关系趋缓,市场对中美关系不确定性的预期逐渐减弱,短期不会对铜价形成显著抑制,但需要关注突发事件对需求预期的影响。图表33:2025年以来中美关系梳理日期5 月5 月 12 日8 月 12 日事件美国升级芯片管制核心内容 / 影响叫停高端 AI 芯片对华出口限制台积电供应 14nm 以下制程对 EDA 设计软件实施出口许可制中美在日内瓦达成临时关税 "休战" 协议,暂停部分关税措施首轮经贸磋商斯德哥尔摩经贸磋商 关税 "休战" 延长 90 天,保留 10%"芬太尼关税"9 月 14-17 日马德里经贸磋商9 月 13-15 日中国芯片反制10 月 26 日吉隆坡经贸磋商10 月 30 日中美元首釜山会晤11 月 1 日中美防长会晤11 月 5-10 日关税措施调整就 TikTok 问题达成框架共识美方承诺减少投资障碍中方要求取消实体清单限制启动对美模拟芯片反倾销调查认定英伟达违反中国反垄断法直击美国芯片歧视性限制美方取消 10%"芬太尼关税"24%"对等关税" 再暂停一年暂停实施 50% 穿透性规则中方相应调整反制措施 习近平:中美关系保持总体稳定,合作应大于分歧双方同意保持经常性交往,特朗普期待访华经贸作为关系 "压舱石",算大账、看长远 董军与赫格塞思在吉隆坡举行会谈,就台湾问题等交换意见,双方坚持各自立场双方同步实施吉隆坡共识:美方取消 10% 关税,中方取消部分农产品反制资料来源: 新华网,今日头条,中邮证券研究所请参阅附注免责声明24