> 数据图表

一起讨论下长江基建的投资组合(截至 2024 年 12 月 31 日)

2025-11-2
一起讨论下长江基建的投资组合(截至 2024 年 12 月 31 日)
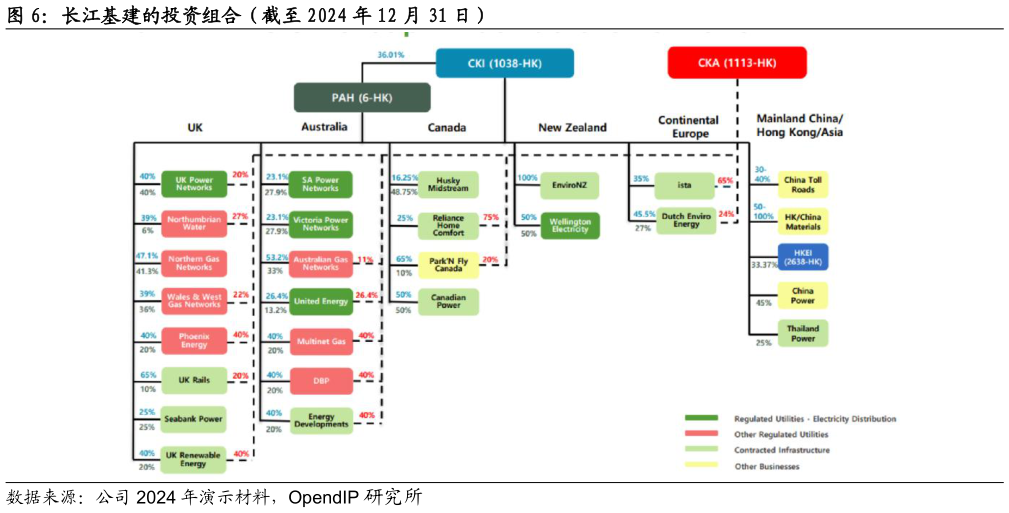
3. 投资组合进入新规管期,回报率预期提升 长江基建是全球最大型环球基建集团之一, 透过于世界各地的基建投资,致力缔造更美好的世界。长江基建的多元化业务包括:能源基建、交通基建、水处理基建、废物管理、转废为能、屋宇服务基建及基建相关业务。集团的投资及 营运范围遍及香港、中国内地、英国、欧洲大陆、澳洲、新西兰、加拿大及美国。