> 数据图表

想关注一下3 “十五五”产业聚焦:资金投向与产业优化

2025-8-6
想关注一下3 “十五五”产业聚焦:资金投向与产业优化
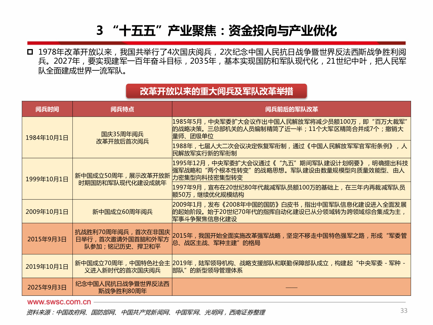
3 “十五五”产业聚焦:资金投向与产业优化 1978年改革开放以来,我国共举行了4次国庆阅兵,2次纪念中国人民抗日战争暨世界反法西斯战争胜利阅兵。2027年,要实现建军一百年奋斗目标,2035年,基本实现国防和军队现代化,21世纪中叶,把人民军队全面建成世界一流军队。改革开放以来的重大阅兵及军队改革举措阅兵时间阅兵特点阅兵前后的军队改革1984年10月1日国庆35周年阅兵改革开放后首次阅兵1999年10月1日新中国成立50周年,展示改革开放新时期国防和军队现代化建设成就年2009年10月1日新中国成立60周年阅兵1985年5月,中央军委扩大会议作出中国人民解放军将减少员额100万,即“百万大裁军”的战略决策。三总部机关的人员编制精简了近一半;11个大军区精简合并成7个;撤销大量师、团级单位1988年,七届人大二次会议决定恢复军衔制,通过《中国人民解放军军官军衔条例》,人民解放军实行新的军衔制1995年12月,中央军委扩大会议通过《“九五”期间军队建设计划纲要》,明确提出科技强军战略和“两个根本性转变”的战略思想。军队建设由数量规模型向质量效能型、由人力密集型向科技密集型转变1997年9月,宣布在20世纪80年代裁减军队员额100万的基础上,在三年内再裁减军队员额50万,继续优化规模结构2009年1月,发布《2008年中国的国防》白皮书,指出中国军队信息化建设进入全面发展的起始阶段。始于20世纪70年代的指挥自动化建设已从分领域转为跨领域综合集成为主,军事斗争聚焦信息化建设2015年9月3日抗战胜利70周年阅兵,首次在非国庆日举行,首次邀请外国首脑和外军方队参加;铭记历史、捍卫和平2015年,我国开始全面实施改革强军战略,坚定不移走中国特色强军之路,形成“军委管总、战区主战、军种主建”的格局2019年10月1日新中国成立70周年,中国特色社会主义进入新时代的首次国庆阅兵2019年,陆军领导机构、战略支援部队和联勤保障部队成立,构建起“中央军委-军种-部队”的新型领导管理体系2025年9月3日纪念中国人民抗日战争暨世界反法西斯战争胜利80周年——资料来源:中国政府网、国防部网、中国共产党新闻网、中国军网、光明网,西南证券整理33