> 数据图表

想问下各位网友医脉通部分高管相关信息

2025-8-1
想问下各位网友医脉通部分高管相关信息
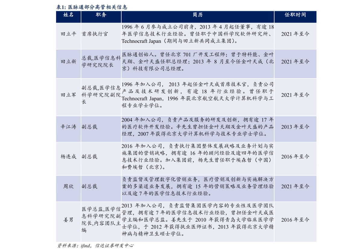
理数字化营销业务,医疗营销及创新与实施解决方案的多渠道业务发展。此外,姜男先生担任医学总监、医学信息科学研究院副院长、内容团队主编,其负责监督集团医学内容的专业性及医学团队管理。