> 数据图表

如何解释精准营销解决方案相关案例分析

2025-8-1
如何解释精准营销解决方案相关案例分析
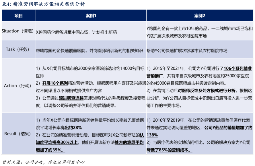
一方面公司也能协助医师快速学习新疗效、新药使用等临床知识。若从药械企业客户的角度上看,公司提供的精准营销解决方案能较好解决其痛点问题。根据公司招股说明书提供的 2 个案例:在新药销售方面,经过公司的精准营销服务,公司帮助 X 公司向目标医院新药销售量平均增长率较无覆盖医院平均增长率高出约 28%同时在公司的精准营销活动后,目标医师对 X 公司新疗法的认知度平均提高 30%以上,他们开具该新疗法处方的意愿平均增加了约35%。在成熟药品开拓新市场方面,2016 年至 2019 年,在公司的营销活动覆盖但医疗代表并未通过实地访问覆盖的地区,公司 Y 药品的销量增加了约 138%同时,与医疗代表的实地访问相比,公司的解决方案为 Y 公司降低了 85%的营销成本。