> 数据图表你知道8月政策回顾:扩大服务消费政策持续推出
2025-8-0
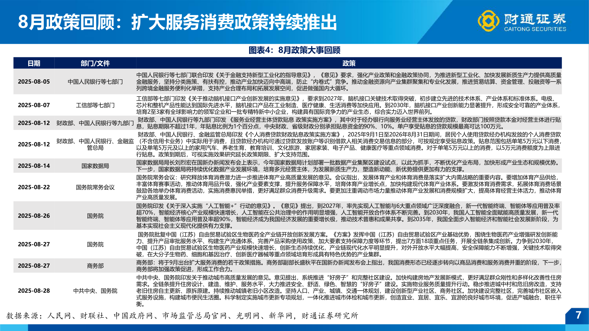
8月政策回顾:扩大服务消费政策持续推出日期部门/文件2025-08-05中国人民银行等七部门2025-08-07工信部等七部门2025-08-12 财政部、中国人民银行等九部门2025-08-12财政部、中国人民银行、金融监管总局2025-08-14国家数据局2025-08-22国务院常务会议2025-08-26国务院2025-08-27国务院2025-08-27商务部2025-08-28中共中央、国务院图表4:8月政策大事回顾政策中国人民银行等七部门联合印发《关于金融支持新型工业化的指导意见》,《意见》要求,强化产业政策和金融政策协同,为推进新型工业化、加快发展新质生产力提供高质量金融服务,坚持分类施策、有扶有控,推动产业加快迈向中高端,防止“内卷式”竞争。推动金融资源向产业集群聚集和专业化发展,推进贸易结算、资金管理、投融资等一系列跨境金融服务便利化举措,支持产业合理布局和拓展发展空间,促进做强国内大循环。工信部等七部门印发《关于推动脑机接口产业创新发展的实施意见》,要求到2027年,脑机接口关键技术取得突破,初步建立先进的技术体系、产业体系和标准体系。电极、芯片和整机产品性能达到国际先进水平,脑机接口产品在工业制造、医疗健康、生活消费等加快应用。到2030年,脑机接口产业创新能力显著提升,形成安全可靠的产业体系,培育2至3家有全球影响力的领军企业和一批专精特新中小企业,构建具有国际竞争力的产业生态,综合实力迈入世界前列。财政部、中国人民银行等九部门印发 《服务业经营主体贷款贴息 政策实施方案》,其中对于经办银行向服务业经营主体发放的贷款,财政部门按照贷款本金对经营主体进行贴息,贴息期限不超过1年,年贴息比例为1个百分点,中央财政、省级财政分别承担贴息资金的90%、10%。单户享受贴息的贷款规模最高可达100万元。财政部、中国人民银行、金融监管总局印发《个人消费贷款财政贴息政策实施方案》,2025年9月1日至2026年8月31日期间,居民个人使用贷款经办机构发放的个人消费贷款(不含信用卡业务)中实际用于消费,且贷款经办机构可通过贷款发放账户等识别借款人相关消费交易信息的部分,可按规定享受贴息政策。贴息范围包括单笔5万元以下消费,以及单笔5万元及以上的家用汽车、养老生育、教育培训、文化旅游、家居家装、电子产品、健康医疗等重点领域消费。对于单笔5万元以上的消费,以5万元消费额度为上限进行贴息。政策到期后,可视实施效果研究延长政策期限、扩大支持范围。国家数据局局长刘烈宏在国新办新闻发布会上表示,今年国家数据局计划部署一批数据产业集聚区建设试点,以此为抓手,不断优化产业布局,加快形成产业生态和规模优势。下一步,国家数据局将持续优化数据产业发展环境,培育多元经营主体,为发展新质生产力,塑造新动能、新优势提供更加有力的支撑。国务院常务会议:研究释放体育消费潜力进一步推进体育产业高质量发展的意见。会议指出,发展体育产业和体育消费是落实扩大内需战略的重要内容。要增加体育产品供给,丰富体育赛事活动,推动体育用品升级,强化产业要素支撑,提升服务保障水平,培育体育产业增长点,加快构建现代体育产业体系。要激发体育消费需求,拓展体育消费场景,鼓励各地举办体育消费活动,实施消费惠民举措,更好满足群众消费升级需求。要更加注重调动市场力量推动体育产业发展和消费规模扩大,提高体育经营主体活力,推动体育产业高质量发展。国务院印发《关于深入实施“人工智能+”行动的意见》。《意见》提出,到2027年,率先实现人工智能与6大重点领域广泛深度融合,新一代智能终端、智能体等应用普及率超70%,智能经济核心产业规模快速增长,人工智能在公共治理中的作用明显增强,人工智能开放合作体系不断完善。到2030年,我国人工智能全面赋能高质量发展,新一代智能终端、智能体等应用普及率超90%,智能经济成为我国经济发展的重要增长极,推动技术普惠和成果共享。到2035年,我国全面步入智能经济和智能社会发展新阶段,为基本实现社会主义现代化提供有力支撑。国务院批复中国(江苏)自由贸易试验区生物医药全产业链开放创新发展方案。《方案》发挥中国(江苏)自由贸易试验区产业基础优势,围绕生物医药产业增强研发创新能力、提升产品审批服务水平、构建生产流通体系、完善产品采购使用政策、加大要素支持保障力度等环节,提出7方面18项重点任务,开展全链条集成创新。力争到2030年,中国(江苏)自由贸易试验区生物医药产业规模快速增长,创新生态持续优化,产业链现代化水平明显提升,对外开放水平大幅提高,安全保障能力不断增强,关键技术取得突破,在大分子生物药、细胞和基因治疗、创新医疗器械等重点领域培育形成具有特色优势的产业集群。商务部:将于9月出台扩大服务消费的若干政策措施。商务部副部长盛秋平在国新办新闻发布会上指出,我国消费形态已经逐步转向以商品消费和服务消费并重的阶段,下一步,商务部将加强政策促进,形成工作合力。中共中央、国务院印发关于推动城市高质量发展的意见。意见提出,系统推进“好房子”和完整社区建设。加快构建房地产发展新模式,更好满足群众刚性和多样化改善性住房需求。全链条提升住房设计、建造、维护、服务水平,大力推进安全、舒适、绿色、智慧的“好房子”建设。实施物业服务质量提升行动。稳步推进城中村和危旧房改造,支持老旧住房自主更新、原拆原建。持续推动城镇老旧小区改造。坚持人口、产业、城镇、交通一体规划,建设创新型产业社区、商务社区。加快建设完整社区,完善城市社区嵌入式服务设施,构建城市便民生活圈。科学制定实施城市更新专项规划,一体化推进城市体检和城市更新,创造宜业、宜居、宜乐、宜游的良好城市环境,促进产城融合、职住平衡。数据来源:人民网、财联社、中国政府网、市场监管总局官网、光明网、新华网,财通证券研究所7