> 数据图表

各位网友请教一下国务院印发《关于深入实施“人工智能+”行动的意见》

2025-8-0
各位网友请教一下国务院印发《关于深入实施“人工智能+”行动的意见》
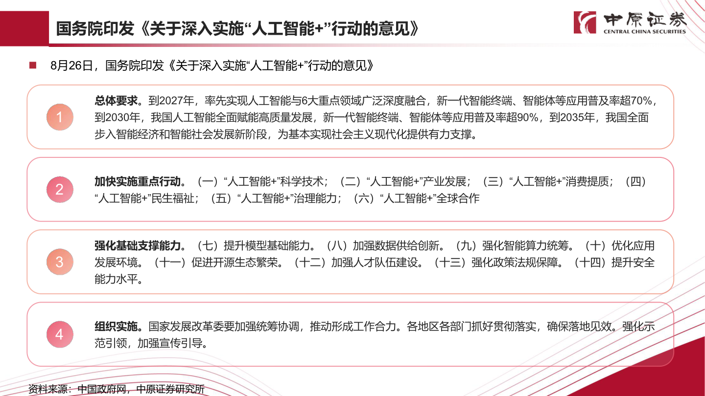
国务院印发《关于深入实施“人工智能+”行动的意见》n 8月26日,国务院印发《关于深入实施“人工智能+”行动的意见》1234总体要求。到2027年,率先实现人工智能与6大重点领域广泛深度融合,新一代智能终端、智能体等应用普及率超70%,到2030年,我国人工智能全面赋能高质量发展,新一代智能终端、智能体等应用普及率超90%,到2035年,我国全面步入智能经济和智能社会发展新阶段,为基本实现社会主义现代化提供有力支撑。加快实施重点行动。(一)“人工智能+”科学技术;(二)“人工智能+”产业发展;(三)“人工智能+”消费提质;(四)“人工智能+”民生福祉;(五)“人工智能+”治理能力;(六)“人工智能+”全球合作强化基础支撑能力。(七)提升模型基础能力。(八)加强数据供给创新。(九)强化智能算力统筹。(十)优化应用发展环境。(十一)促进开源生态繁荣。(十二)加强人才队伍建设。(十三)强化政策法规保障。(十四)提升安全能力水平。组织实施。国家发展改革委要加强统筹协调,推动形成工作合力。各地区各部门抓好贯彻落实,确保落地见效。强化示范引领,加强宣传引导。资料来源:中国政府网,中原证券研究所