> 数据图表

一起讨论下《河南省培育壮大战略性新兴产业和前瞻布局未来产业行动计划》

2025-8-0
一起讨论下《河南省培育壮大战略性新兴产业和前瞻布局未来产业行动计划》
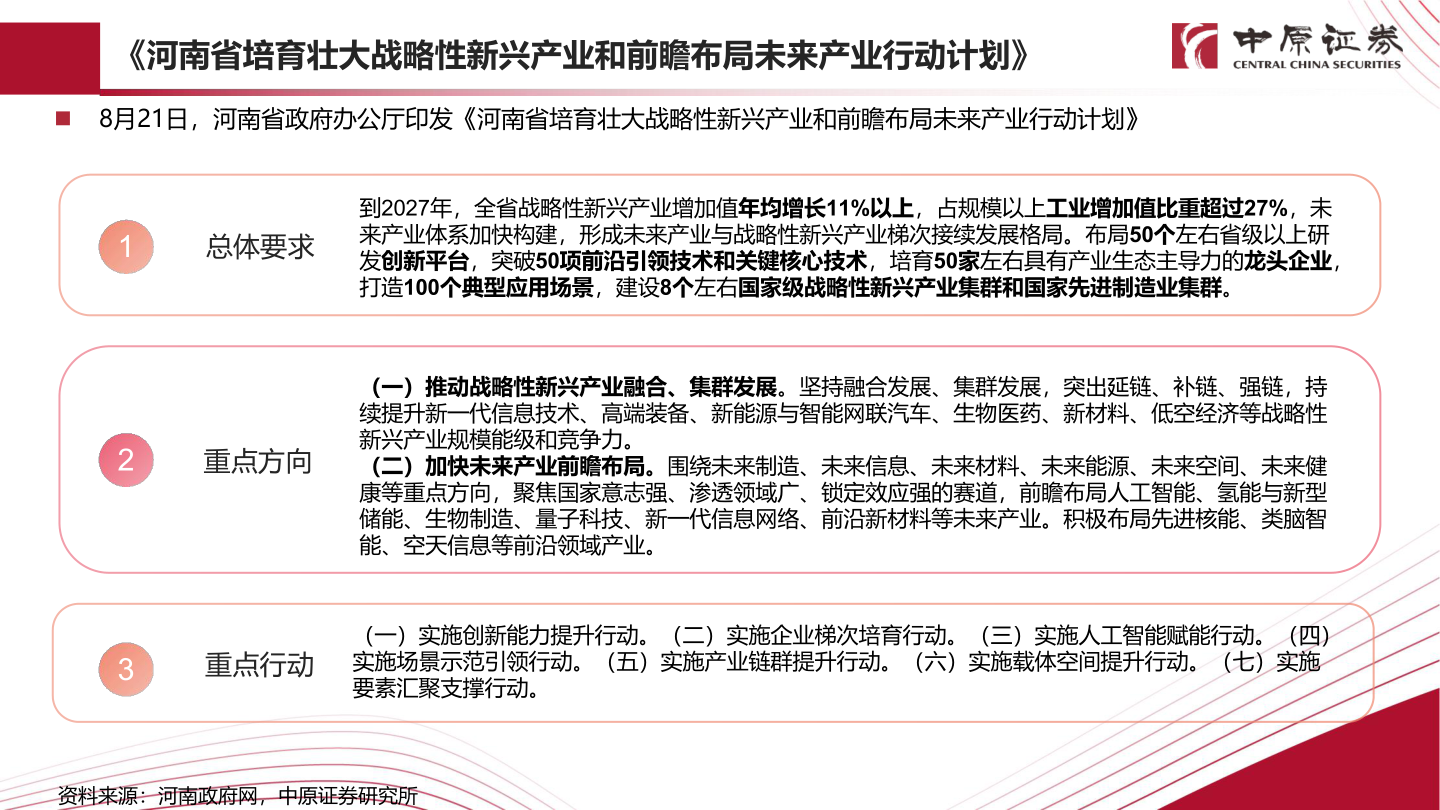
《河南省培育壮大战略性新兴产业和前瞻布局未来产业行动计划》n 8月21日,河南省政府办公厅印发《河南省培育壮大战略性新兴产业和前瞻布局未来产业行动计划》123总体要求到2027年,全省战略性新兴产业增加值年均增长11%以上,占规模以上工业增加值比重超过27%,未来产业体系加快构建,形成未来产业与战略性新兴产业梯次接续发展格局。布局50个左右省级以上研发创新平台,突破50项前沿引领技术和关键核心技术,培育50家左右具有产业生态主导力的龙头企业,打造100个典型应用场景,建设8个左右国家级战略性新兴产业集群和国家先进制造业集群。重点方向(一)推动战略性新兴产业融合、集群发展。坚持融合发展、集群发展,突出延链、补链、强链,持续提升新一代信息技术、高端装备、新能源与智能网联汽车、生物医药、新材料、低空经济等战略性新兴产业规模能级和竞争力。 (二)加快未来产业前瞻布局。围绕未来制造、未来信息、未来材料、未来能源、未来空间、未来健康等重点方向,聚焦国家意志强、渗透领域广、锁定效应强的赛道,前瞻布局人工智能、氢能与新型储能、生物制造、量子科技、新一代信息网络、前沿新材料等未来产业。积极布局先进核能、类脑智能、空天信息等前沿领域产业。重点行动(一)实施创新能力提升行动。(二)实施企业梯次培育行动。(三)实施人工智能赋能行动。(四)实施场景示范引领行动。(五)实施产业链群提升行动。(六)实施载体空间提升行动。(七)实施要素汇聚支撑行动。资料来源:河南政府网,中原证券研究所