> 数据图表

怎样理解河南省政府办公厅印发《河南省加快发展现代生产性服务业行动计划》

2025-8-0
怎样理解河南省政府办公厅印发《河南省加快发展现代生产性服务业行动计划》
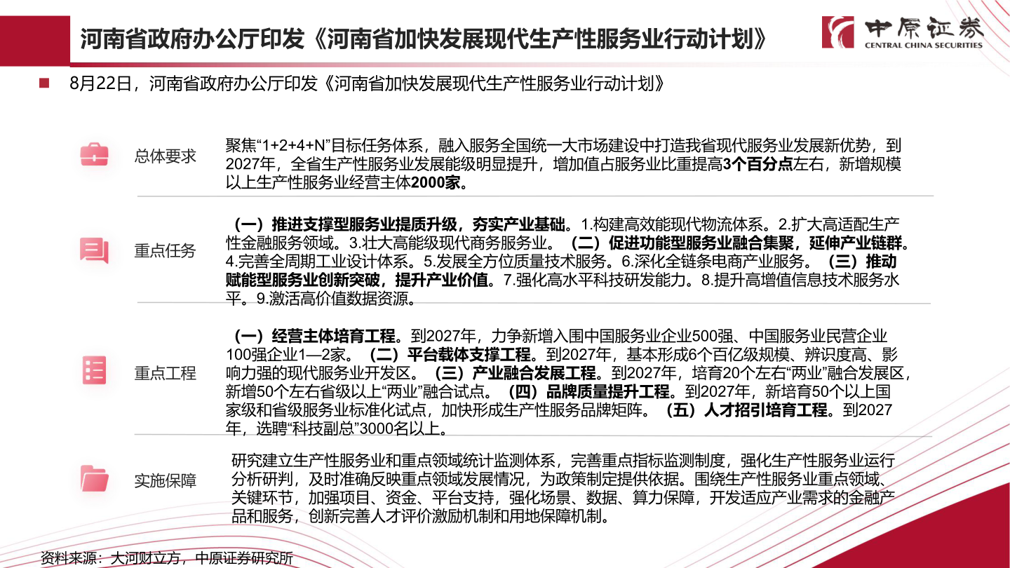
河南省政府办公厅印发《河南省加快发展现代生产性服务业行动计划》n 8月22日,河南省政府办公厅印发《河南省加快发展现代生产性服务业行动计划》总体要求聚焦“1+2+4+N”目标任务体系,融入服务全国统一大市场建设中打造我省现代服务业发展新优势,到2027年,全省生产性服务业发展能级明显提升,增加值占服务业比重提高3个百分点左右,新增规模以上生产性服务业经营主体2000家。重点任务重点工程实施保障(一)推进支撑型服务业提质升级,夯实产业基础。1.构建高效能现代物流体系。2.扩大高适配生产性金融服务领域。3.壮大高能级现代商务服务业。(二)促进功能型服务业融合集聚,延伸产业链群。4.完善全周期工业设计体系。5.发展全方位质量技术服务。6.深化全链条电商产业服务。(三)推动赋能型服务业创新突破,提升产业价值。7.强化高水平科技研发能力。8.提升高增值信息技术服务水平。9.激活高价值数据资源。(一)经营主体培育工程。到2027年,力争新增入围中国服务业企业500强、中国服务业民营企业100强企业1—2家。(二)平台载体支撑工程。到2027年,基本形成6个百亿级规模、辨识度高、影响力强的现代服务业开发区。(三)产业融合发展工程。到2027年,培育20个左右“两业”融合发展区,新增50个左右省级以上“两业”融合试点。(四)品牌质量提升工程。到2027年,新培育50个以上国家级和省级服务业标准化试点,加快形成生产性服务品牌矩阵。(五)人才招引培育工程。到2027年,选聘“科技副总”3000名以上。研究建立生产性服务业和重点领域统计监测体系,完善重点指标监测制度,强化生产性服务业运行分析研判,及时准确反映重点领域发展情况,为政策制定提供依据。围绕生产性服务业重点领域、关键环节,加强项目、资金、平台支持,强化场景、数据、算力保障,开发适应产业需求的金融产品和服务,创新完善人才评价激励机制和用地保障机制。资料来源:大河财立方,中原证券研究所