> 数据图表

咨询下各位中共北京市委金融委员会办公室等七部门关于助力并购重组促进上市公司高质量发展的意见六大方向

2025-11-0
咨询下各位中共北京市委金融委员会办公室等七部门关于助力并购重组促进上市公司高质量发展的意见六大方向
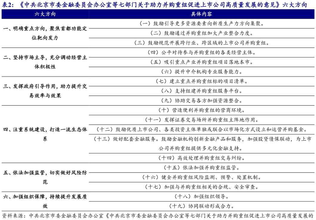
意见涵盖六条核心内容:一、明确重点方向,聚焦首都功能定位靶向发力二、坚持市场主导,充分调动经营主体积极性三、发挥政府引导作用,助力提升交易效率与效果四、注重系统建设,打造一流生态体系五、依法加强监管,切实做好风险防范六、加强组织保障,持续提升发展质效。