> 数据图表

我想了解一下国内机器人百花齐放,资本化进程加速

2025-12-2
我想了解一下国内机器人百花齐放,资本化进程加速
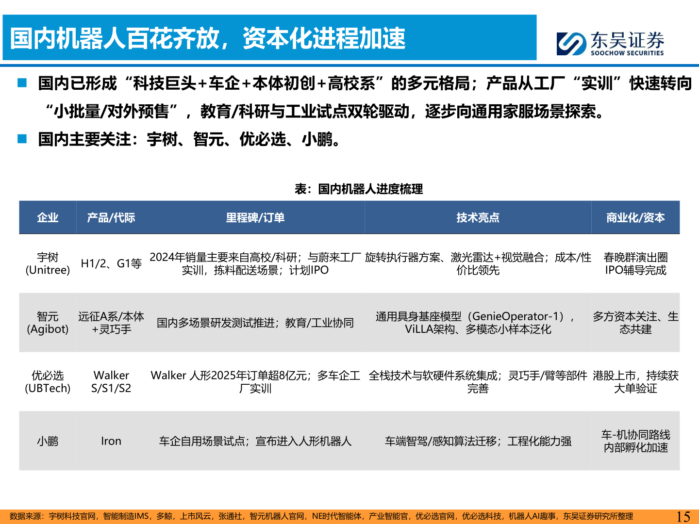
国内机器人百花齐放,资本化进程加速◼ 国内已形成“科技巨头+车企+本体初创+高校系”的多元格局;产品从工厂“实训”快速转向“小批量/对外预售”,教育/科研与工业试点双轮驱动,逐步向通用家服场景探索。◼ 国内主要关注:宇树、智元、优必选、小鹏。企业产品/代际里程碑/订单技术亮点商业化/资本表:国内机器人进度梳理宇树(Unitree)H1/2、G1等2024年销量主要来自高校/科研;与蔚来工厂旋转执行器方案、激光雷达+视觉融合;成本/性实训,拣料配送场景;计划IPO价比领先春晚群演出圈IPO辅导完成智元远征A系/本体(Agibot)+灵巧手国内多场景研发测试推进;教育/工业协同通用具身基座模型(GenieOperator-1),多方资本关注、生ViLLA架构、多模态小样本泛化态共建优必选(UBTech)Walker S/S1/S2Walker 人形2025年订单超8亿元;多车企工全栈技术与软硬件系统集成;灵巧手/臂等部件港股上市,持续获厂实训完善大单验证小鹏Iron车企自用场景试点;宣布进入人形机器人车端智驾/感知算法迁移;工程化能力强车-机协同路线内部孵化加速数据来源:宇树科技官网,智能制造IMS,多鲸,上市风云,张通社,智元机器人官网,NE时代智能体,产业智能官,优必选官网,优必选科技,机器人AI趣事,东吴证券研究所整理15