> 数据图表

想问下各位网友中美贸易:以史为鉴,一年休战恐存在变数

2025-12-3
想问下各位网友中美贸易:以史为鉴,一年休战恐存在变数
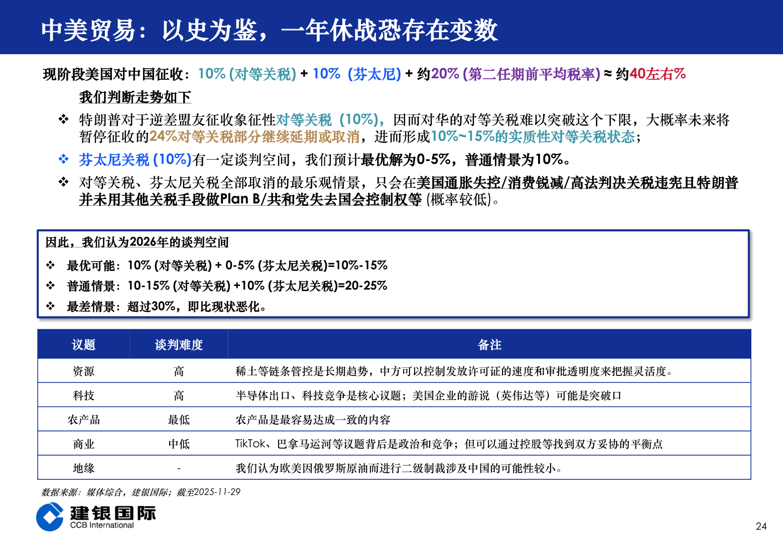
中美贸易:以史为鉴,一年休战恐存在变数现阶段美国对中国征收:10% (对等关税) + 10% (芬太尼) + 约20% (第二任期前平均税率) ≈ 约40左右%我们判断走势如下 特朗普对于逆差盟友征收象征性对等关税 (10%),因而对华的对等关税难以突破这个下限,大概率未来将暂停征收的24%对等关税部分继续延期或取消,进而形成10%~15%的实质性对等关税状态; 芬太尼关税 (10%)有一定谈判空间,我们预计最优解为0-5%,普通情景为10%。 对等关税、芬太尼关税全部取消的最乐观情景,只会在美国通胀失控/消费锐减/高法判决关税违宪且特朗普并未用其他关税手段做Plan B/共和党失去国会控制权等 (概率较低)。因此,我们认为2026年的谈判空间 最优可能:10% (对等关税) + 0-5% (芬太尼关税)=10%-15% 普通情景:10-15% (对等关税) +10% (芬太尼关税)=20-25% 最差情景:超过30%,即比现状恶化。议题资源科技农产品商业地缘谈判难度备注高高最低中低-稀土等链条管控是长期趋势,中方可以控制发放许可证的速度和审批透明度来把握灵活度。半导体出口、科技竞争是核心议题;美国企业的游说(英伟达等)可能是突破口农产品是最容易达成一致的内容TikTok、巴拿马运河等议题背后是政治和竞争;但可以通过控股等找到双方妥协的平衡点我们认为欧美因俄罗斯原油而进行二级制裁涉及中国的可能性较小。数据来源:媒体综合,建银国际;截至2025-11-2924