> 数据图表

如何解释卫星定义及分类

2025-12-2
如何解释卫星定义及分类
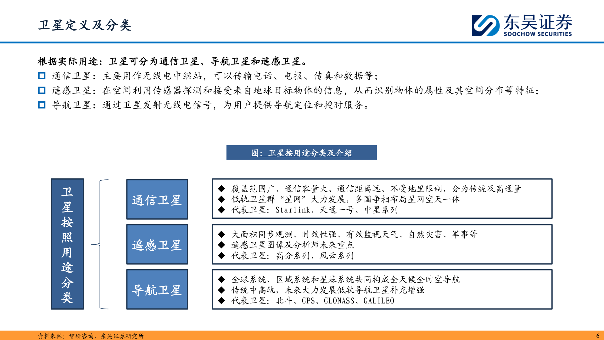
卫星定义及分类根据实际用途:卫星可分为通信卫星、导航卫星和遥感卫星。 通信卫星:主要用作无线电中继站,可以传输电话、电报、传真和数据等; 遥感卫星:在空间利用传感器探测和接受来自地球目标物体的信息,从而识别物体的属性及其空间分布等特征; 导航卫星:通过卫星发射无线电信号,为用户提供导航定位和授时服务。图:卫星按用途分类及介绍卫星按照用途分类通信卫星遥感卫星导航卫星◆ 覆盖范围广、通信容量大、通信距离远、不受地里限制,分为传统及高通量◆ 低轨卫星群“星网”大力发展,多国争相布局星网空天一体◆ 代表卫星:Starlink、天通一号、中星系列◆ 大面积同步观测、时效性强、有效监视天气、自然灾害、军事等◆ 遥感卫星图像及分析师未来重点◆ 代表卫星:高分系列、风云系列◆ 全球系统、区域系统和星基系统共同构成全天候全时空导航◆ 传统中高轨,未来大力发展低轨导航卫星补充增强◆ 代表卫星:北斗、GPS、GLONASS、GALILEO资料来源:智研咨询,东吴证券研究所6