> 数据图表

怎样理解公司深化产学研合作

2025-12-3
怎样理解公司深化产学研合作
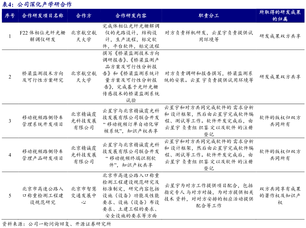
公司深化产学研合作,储备“车路云一体化”、“低空经济”等前沿技术实力,提供建设-智慧运维-场景构建一站式解决方案,实现向综合价值创造者升级。