> 数据图表想关注一下第一:美联储主席换届或更偏鸽派
2025-12-3
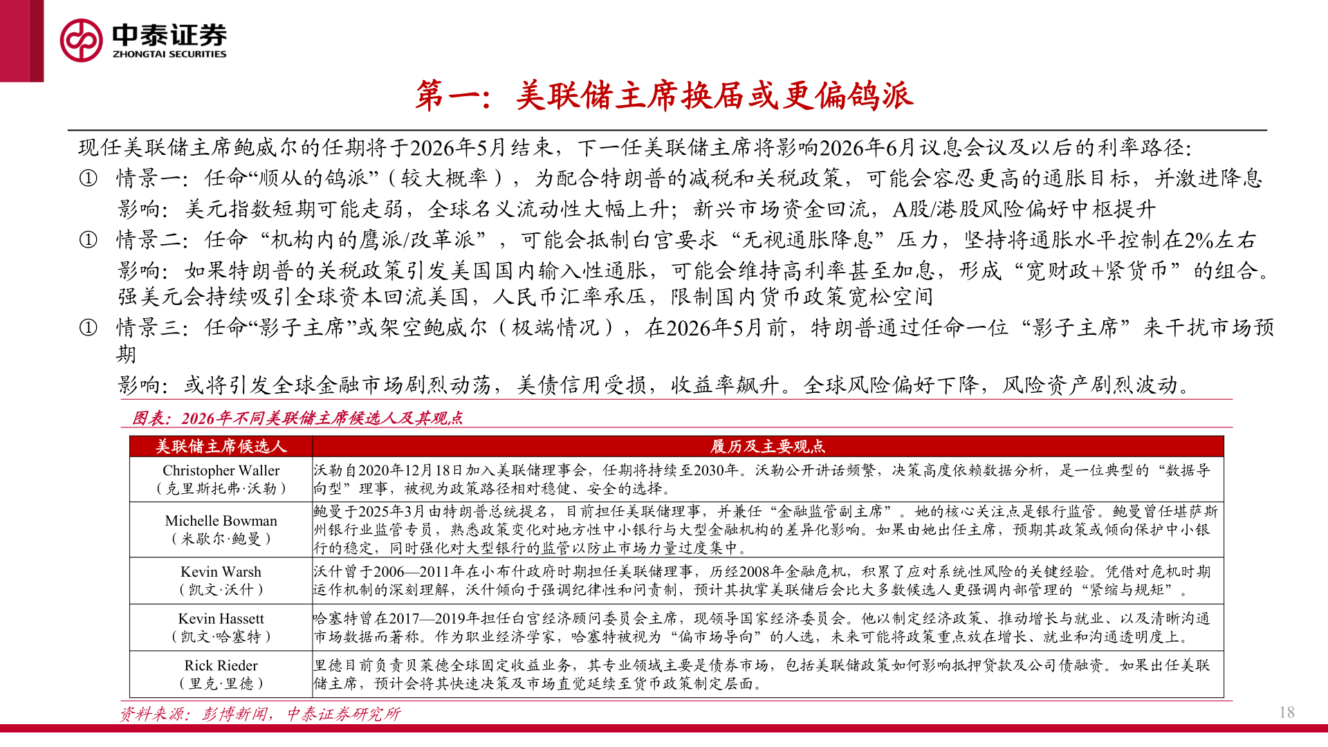
第一:美联储主席换届或更偏鸽派现任美联储主席鲍威尔的任期将于2026年5月结束,下一任美联储主席将影响2026年6月议息会议及以后的利率路径:① 情景一:任命“顺从的鸽派”(较大概率),为配合特朗普的减税和关税政策,可能会容忍更高的通胀目标,并激进降息影响:美元指数短期可能走弱,全球名义流动性大幅上升;新兴市场资金回流,A股/港股风险偏好中枢提升① 情景二:任命“机构内的鹰派/改革派”,可能会抵制白宫要求“无视通胀降息”压力,坚持将通胀水平控制在2%左右影响:如果特朗普的关税政策引发美国国内输入性通胀,可能会维持高利率甚至加息,形成“宽财政+紧货币”的组合。强美元会持续吸引全球资本回流美国,人民币汇率承压,限制国内货币政策宽松空间① 情景三:任命“影子主席”或架空鲍威尔(极端情况),在2026年5月前,特朗普通过任命一位“影子主席”来干扰市场预期影响:或将引发全球金融市场剧烈动荡,美债信用受损,收益率飙升。全球风险偏好下降,风险资产剧烈波动。图表:2026年不同美联储主席候选人及其观点美联储主席候选人Christopher Waller(克里斯托弗·沃勒)Michelle Bowman(米歇尔·鲍曼)Kevin Warsh(凯文·沃什)Kevin Hassett(凯文·哈塞特)Rick Rieder(里克·里德)履历及主要观点沃勒自2020年12月18日加入美联储理事会,任期将持续至2030年。沃勒公开讲话频繁,决策高度依赖数据分析,是一位典型的“数据导向型”理事,被视为政策路径相对稳健、安全的选择。鲍曼于2025年3月由特朗普总统提名,目前担任美联储理事,并兼任“金融监管副主席”。她的核心关注点是银行监管。鲍曼曾任堪萨斯州银行业监管专员,熟悉政策变化对地方性中小银行与大型金融机构的差异化影响。如果由她出任主席,预期其政策或倾向保护中小银行的稳定,同时强化对大型银行的监管以防止市场力量过度集中。沃什曾于2006—2011年在小布什政府时期担任美联储理事,历经2008年金融危机,积累了应对系统性风险的关键经验。凭借对危机时期运作机制的深刻理解,沃什倾向于强调纪律性和问责制,预计其执掌美联储后会比大多数候选人更强调内部管理的“紧缩与规矩”。哈塞特曾在2017—2019年担任白宫经济顾问委员会主席,现领导国家经济委员会。他以制定经济政策、推动增长与就业、以及清晰沟通市场数据而著称。作为职业经济学家,哈塞特被视为“偏市场导向”的人选,未来可能将政策重点放在增长、就业和沟通透明度上。里德目前负责贝莱德全球固定收益业务,其专业领域主要是债券市场,包括美联储政策如何影响抵押贷款及公司债融资。如果出任美联储主席,预计会将其快速决策及市场直觉延续至货币政策制定层面。资料来源:彭博新闻,中泰证券研究所18