> 数据图表谁知道第二:美国中期选举或影响大国关系演绎“节奏”
2025-12-3
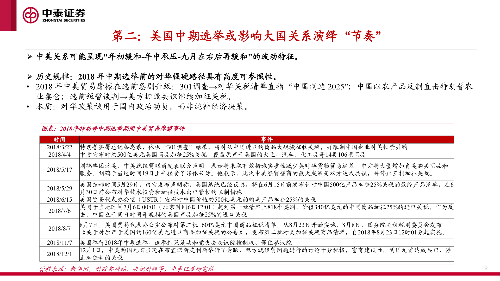
第二:美国中期选举或影响大国关系演绎“节奏”➢ 中美关系可能呈现"年初缓和-年中承压-九月左右后再缓和"的波动特征。➢ 历史规律:2018 年中期选举前的对华强硬路径具有高度可参照性。• 2018 年中美贸易摩擦在选前急剧升级:301调查→对华关税清单直指“中国制造 2025”;中国以农产品反制直击特朗普农业票仓;选前短暂谈判→美方撕毁共识继续加征关税。• 本质:对华政策被用于国内政治动员,而非纯粹经济决策。图表:2018年特朗普中期选举期间中美贸易摩擦事件时间事件2018/3/22 特朗普签署总统备忘录,依据“301调查”结果,将对从中国进口的商品大规模征收关税,并限制中国企业对美投资并购2018/4/4 中方宣布对约500亿美元美国商品加征25%关税,覆盖原产于美国的大豆、汽车、化工品等14类106项商品2018/5/17刘鹤率团访美,中美就经贸磋商发表联合声明,表示将采取有效措施实质性减少美对华货物贸易逆差,中方将大量增加自美购买商品和服务。刘鹤于当地时间19日上午接受了媒体采访。他表示,此次中美经贸磋商的最大成果是双方达成共识,并停止互相加征关税。2018/5/29美国东部时间5月29日,白宫发布声明称,美国总统已经获悉,将在6月15日前发布针对中国500亿产品加征25%关税的最终产品清单,在6月30日前公布对华技术投资和加强技术出口管控的限制措施2018/6/15 美国贸易代表办公室(USTR)宣布对中国价值约500亿美元的输美产品加征25%的关税2018/7/62018/8/7美国于当地时间7月6日00:01(北京时间6日12:01)起对第一批清单上818个类别、价值340亿美元的中国商品加征25%的进口关税。作为反击,中国也于同日对同等规模的美国产品加征25%的进口关税。8月7日,美国贸易代表办公室公布对第二批160亿美元中国商品征税清单,从8月23日开始实施。8月8日,国务院关税税则委员会发布《关于对原产于美国约160亿美元进口商品加征关税的公告》,发布第二批对美加征关税商品清单,自2018年8月23日12时01分起实施。2018/11/7 美国举行2018年中期选举,选举结果是共和党失去众议院控制权、保住参议院2018/12/112月1日,中美两国元首当晚在布宜诺斯艾利斯举行了会晤,双方就经贸问题进行的讨论十分积极,富有建设性,两国元首达成共识,停止加征新的关税。资料来源:新华网,财政部网站,央视财经等,中泰证券研究所19