> 数据图表

想关注一下第二:美国中期选举或影响大国关系演绎“节奏”

2025-12-3
想关注一下第二:美国中期选举或影响大国关系演绎“节奏”
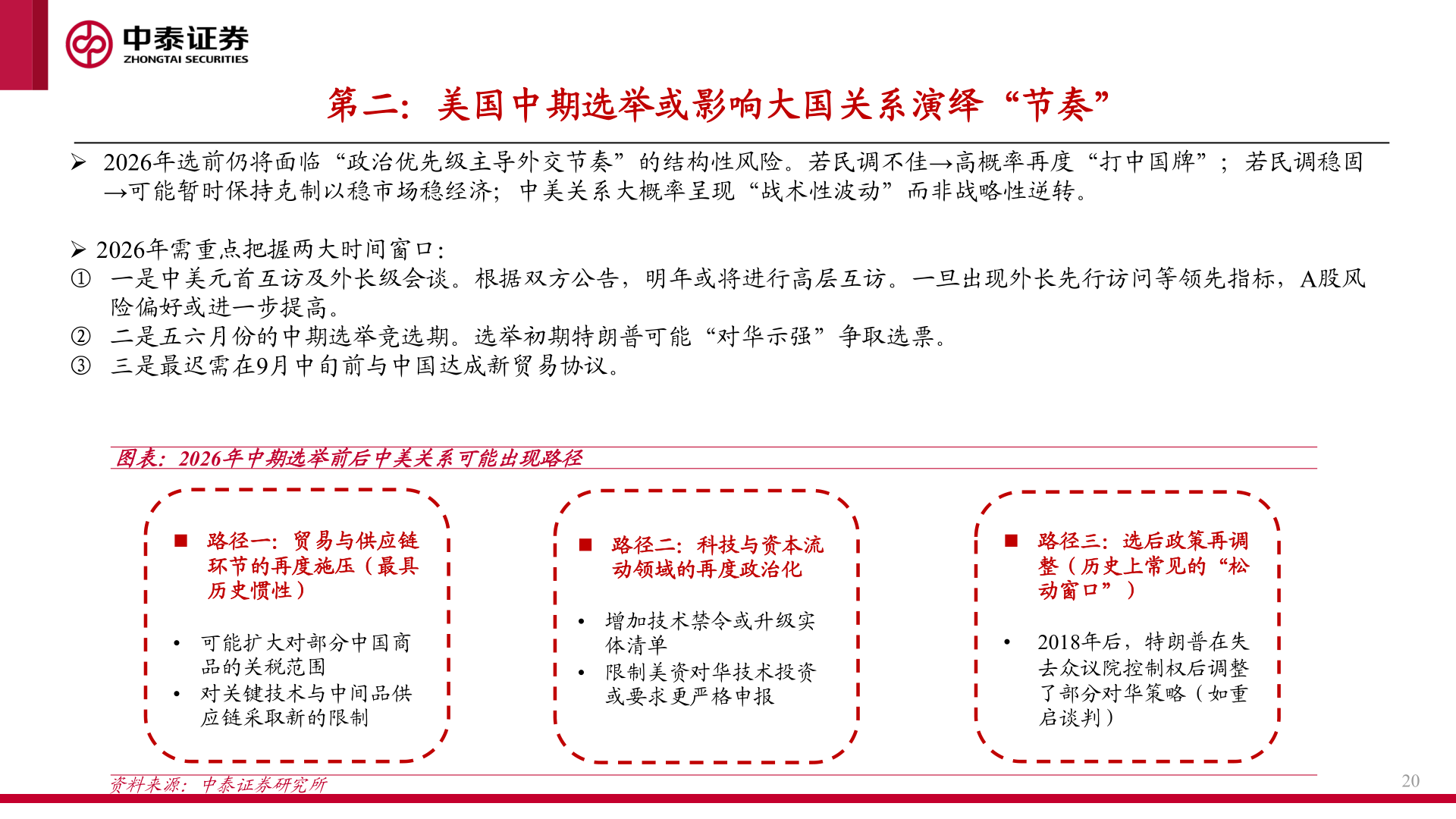
第二:美国中期选举或影响大国关系演绎“节奏”➢ 2026年选前仍将面临“政治优先级主导外交节奏”的结构性风险。若民调不佳→高概率再度“打中国牌”;若民调稳固→可能暂时保持克制以稳市场稳经济;中美关系大概率呈现“战术性波动”而非战略性逆转。➢ 2026年需重点把握两大时间窗口:① 一是中美元首互访及外长级会谈。根据双方公告,明年或将进行高层互访。一旦出现外长先行访问等领先指标,A股风险偏好或进一步提高。② 二是五六月份的中期选举竞选期。选举初期特朗普可能“对华示强”争取选票。③ 三是最迟需在9月中旬前与中国达成新贸易协议。图表:2026年中期选举前后中美关系可能出现路径◼ 路径一:贸易与供应链环节的再度施压(最具历史惯性)• 可能扩大对部分中国商品的关税范围• 对关键技术与中间品供应链采取新的限制◼ 路径二:科技与资本流动领域的再度政治化• 增加技术禁令或升级实体清单• 限制美资对华技术投资或要求更严格申报◼ 路径三:选后政策再调整(历史上常见的“松动窗口”)•2018年后,特朗普在失去众议院控制权后调整了部分对华策略(如重启谈判)资料来源:中泰证券研究所20