> 数据图表

一起讨论下“650”号文重点内容总结

2025-12-5
一起讨论下“650”号文重点内容总结
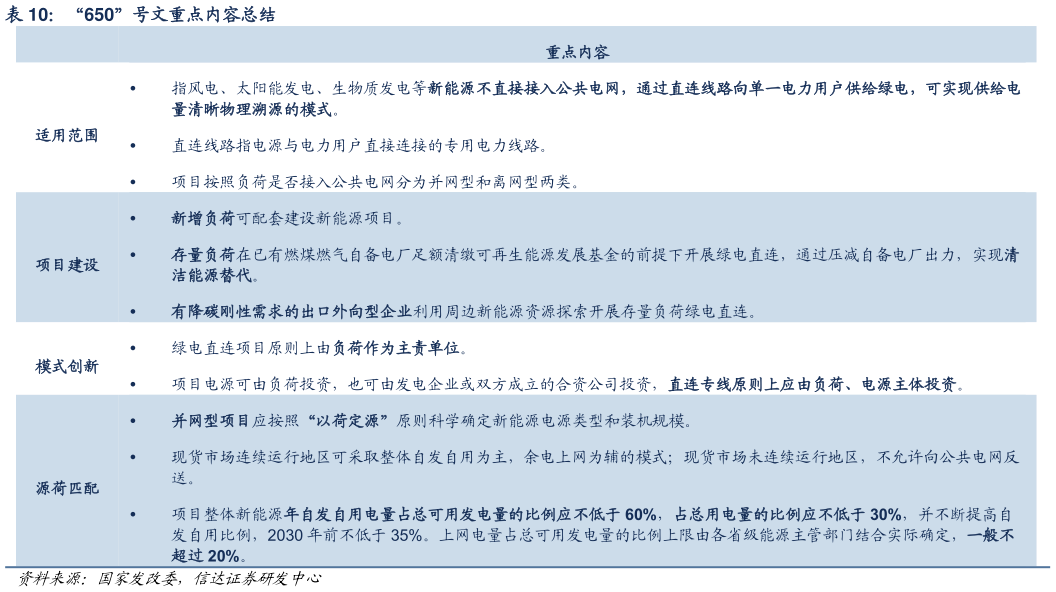
成为未来新能源消纳模式的重要创新。“十四五”以来,新能源消纳压力随装机高速发展而持续增长,95%“消纳红线”随之放宽,叠加“136”号文推动新能源电量全面入市交易,新能源上网电量和电价的不确定性持续增加。绿电直连模式可以为供给方发电企业提供较为稳定的负荷用户和多年期购售电协议,稳定的消纳途径和电价收益有望鼓励发电企业持续推进消纳新模式。