> 数据图表

一起讨论下2026年产业链关注一:北交所科技成长产业链标的

2025-12-5
一起讨论下2026年产业链关注一:北交所科技成长产业链标的
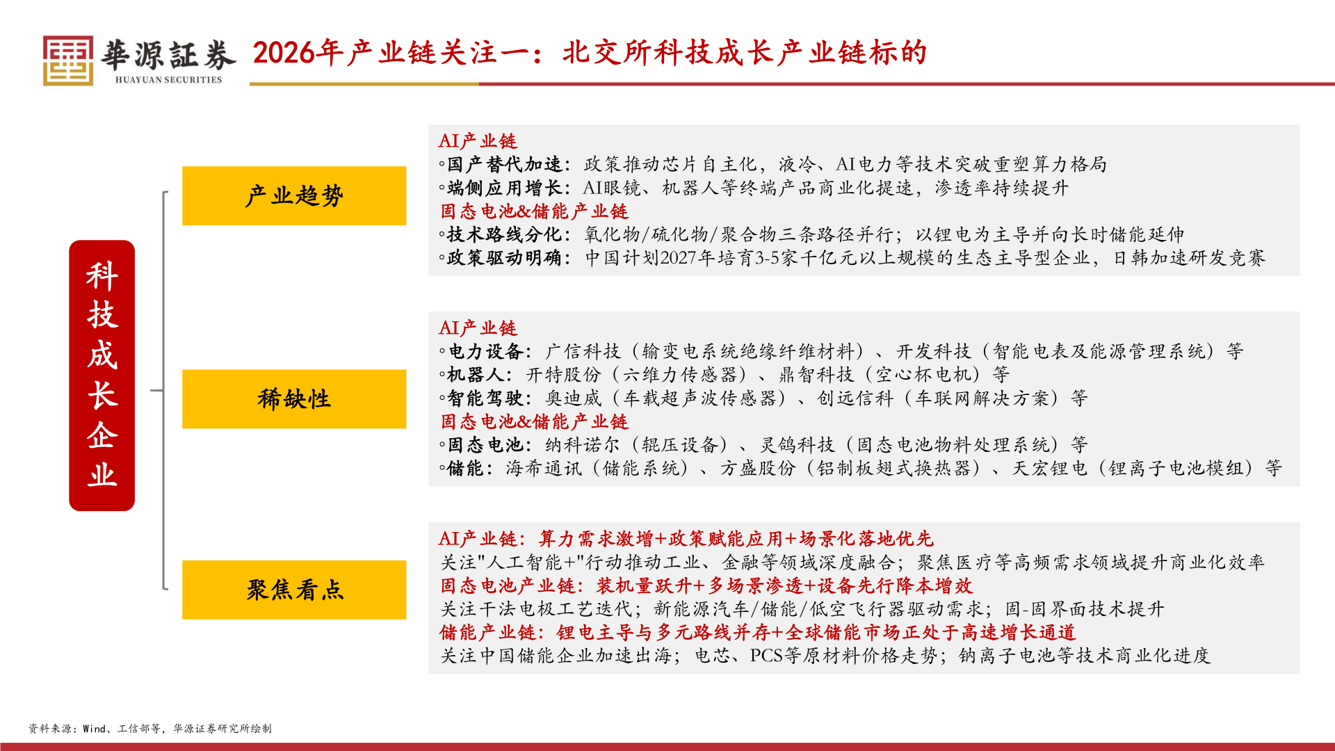
2026年产业链关注一:北交所科技成长产业链标的科技成长企业产业趋势稀缺性聚焦看点资料来源:Wind、工信部等,华源证券研究所绘制AI产业链◦国产替代加速:政策推动芯片自主化,液冷、AI电力等技术突破重塑算力格局◦端侧应用增长:AI眼镜、机器人等终端产品商业化提速,渗透率持续提升固态电池&储能产业链◦技术路线分化:氧化物/硫化物/聚合物三条路径并行;以锂电为主导并向长时储能延伸◦政策驱动明确:中国计划2027年培育3-5家千亿元以上规模的生态主导型企业,日韩加速研发竞赛AI产业链◦电力设备:广信科技(输变电系统绝缘纤维材料)、开发科技(智能电表及能源管理系统)等◦机器人:开特股份(六维力传感器)、鼎智科技(空心杯电机)等◦智能驾驶:奥迪威(车载超声波传感器)、创远信科(车联网解决方案)等固态电池&储能产业链◦固态电池:纳科诺尔(辊压设备)、灵鸽科技(固态电池物料处理系统)等◦储能:海希通讯(储能系统)、方盛股份(铝制板翅式换热器)、天宏锂电(锂离子电池模组)等AI产业链:算力需求激增+政策赋能应用+场景化落地优先关注"人工智能+"行动推动工业、金融等领域深度融合;聚焦医疗等高频需求领域提升商业化效率固态电池产业链:装机量跃升+多场景渗透+设备先行降本增效关注干法电极工艺迭代;新能源汽车/储能/低空飞行器驱动需求;固-固界面技术提升储能产业链:锂电主导与多元路线并存+全球储能市场正处于高速增长通道关注中国储能企业加速出海;电芯、PCS等原材料价格走势;钠离子电池等技术商业化进度