> 数据图表各位网友请教一下行业
2025-12-5
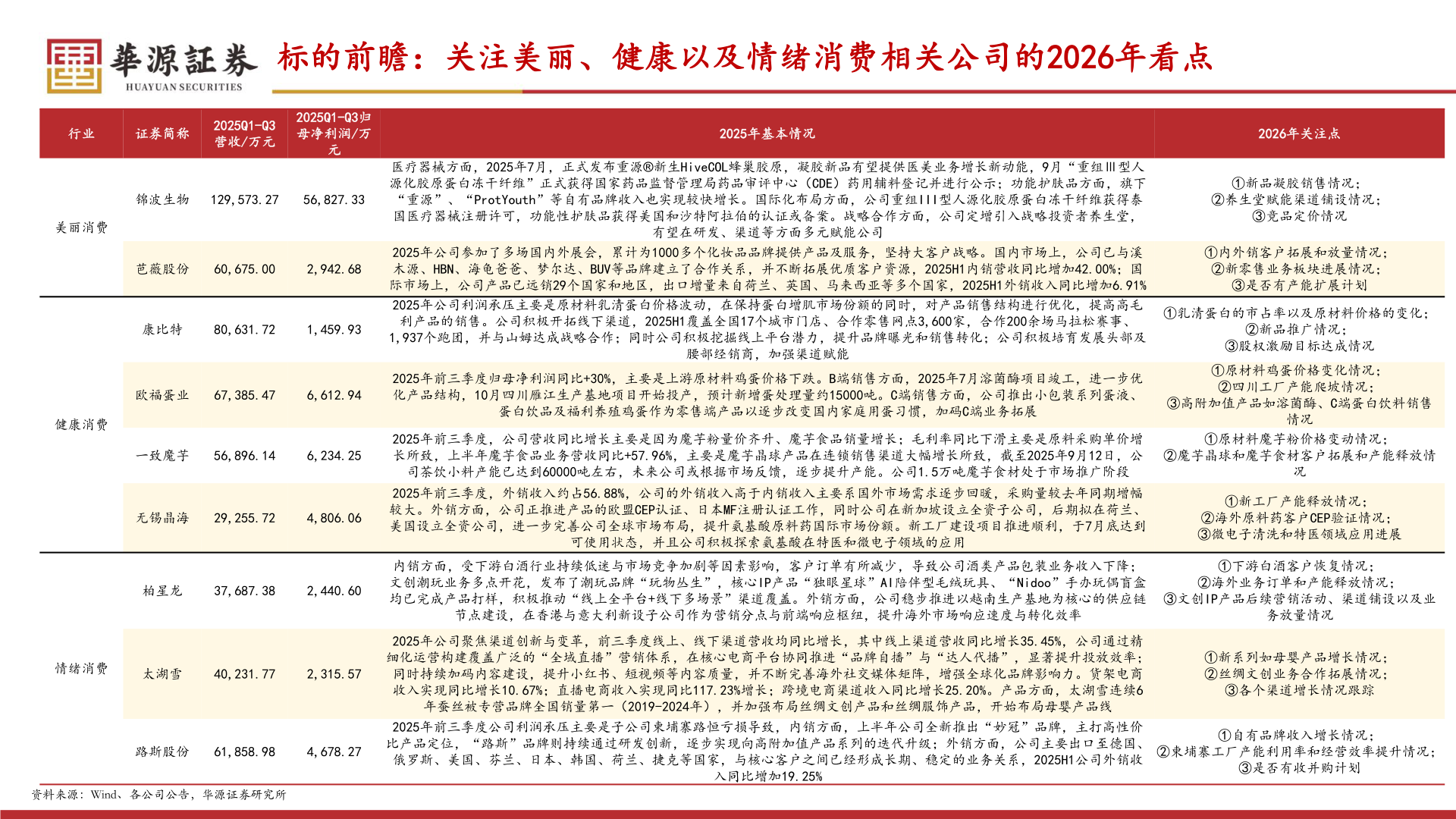
行业证券简称2025Q1-Q3营收/万元2025Q1-Q3归母净利润/万元锦波生物 129,573.2756,827.33美丽消费芭薇股份 60,675.002,942.68康比特80,631.721,459.93医疗器械方面,2025年7月,正式发布重源®新生HiveCOL蜂巢胶原,凝胶新品有望提供医美业务增长新动能,9月“重组Ⅲ型人源化胶原蛋白冻干纤维”正式获得国家药品监督管理局药品审评中心(CDE)药用辅料登记并进行公示;功能护肤品方面,旗下“重源”、“ProtYouth”等自有品牌收入也实现较快增长。国际化布局方面,公司重组III型人源化胶原蛋白冻干纤维获得泰国医疗器械注册许可,功能性护肤品获得美国和沙特阿拉伯的认证或备案。战略合作方面,公司定增引入战略投资者养生堂,有望在研发、渠道等方面多元赋能公司2025年公司参加了多场国内外展会,累计为1000多个化妆品品牌提供产品及服务,坚持大客户战略。国内市场上,公司已与溪木源、HBN、海龟爸爸、梦尔达、BUV等品牌建立了合作关系,并不断拓展优质客户资源,2025H1内销营收同比增加42.00%;国际市场上,公司产品已远销29个国家和地区,出口增量来自荷兰、英国、马来西亚等多个国家,2025H1外销收入同比增加6.91%2025年公司利润承压主要是原材料乳清蛋白价格波动,在保持蛋白增肌市场份额的同时,对产品销售结构进行优化,提高高毛利产品的销售。公司积极开拓线下渠道,2025H1覆盖全国17个城市门店、合作零售网点3,600家,合作200余场马拉松赛事、1,937个跑团,并与山姆达成战略合作;同时公司积极挖掘线上平台潜力,提升品牌曝光和销售转化;公司积极培育发展头部及腰部经销商,加强渠道赋能①新品凝胶销售情况;②养生堂赋能渠道铺设情况;③竞品定价情况①内外销客户拓展和放量情况;②新零售业务板块进展情况;③是否有产能扩展计划①乳清蛋白的市占率以及原材料价格的变化;②新品推广情况;③股权激励目标达成情况①原材料鸡蛋价格变化情况;②四川工厂产能爬坡情况;③高附加值产品如溶菌酶、C端蛋白饮料销售情况标的前瞻:关注美丽、健康以及情绪消费相关公司的2026年看点2025年基本情况2026年关注点欧福蛋业 67,385.476,612.942025年前三季度归母净利润同比+30%,主要是上游原材料鸡蛋价格下跌。B端销售方面,2025年7月溶菌酶项目竣工,进一步优化产品结构,10月四川雁江生产基地项目开始投产,预计新增蛋处理量约15000吨。C端销售方面,公司推出小包装系列蛋液、蛋白饮品及福利养殖鸡蛋作为零售端产品以逐步改变国内家庭用蛋习惯,加码C端业务拓展健康消费一致魔芋 56,896.146,234.252025年前三季度,公司营收同比增长主要是因为魔芋粉量价齐升、魔芋食品销量增长;毛利率同比下滑主要是原料采购单价增长所致,上半年魔芋食品业务营收同比+57.96%,主要是魔芋晶球产品在连锁销售渠道大幅增长所致,截至2025年9月12日,公①原材料魔芋粉价格变动情况;②魔芋晶球和魔芋食材客户拓展和产能释放情司茶饮小料产能已达到60000吨左右,未来公司或根据市场反馈,逐步提升产能。公司1.5万吨魔芋食材处于市场推广阶段况无锡晶海 29,255.724,806.06柏星龙37,687.382,440.60情绪消费太湖雪40,231.772,315.57路斯股份 61,858.984,678.27资料来源:Wind、各公司公告,华源证券研究所2025年前三季度,外销收入约占56.88%,公司的外销收入高于内销收入主要系国外市场需求逐步回暖,采购量较去年同期增幅较大。外销方面,公司正推进产品的欧盟CEP认证、日本MF注册认证工作,同时公司在新加坡设立全资子公司,后期拟在荷兰、美国设立全资公司,进一步完善公司全球市场布局,提升氨基酸原料药国际市场份额。新工厂建设项目推进顺利,于7月底达到可使用状态,并且公司积极探索氨基酸在特医和微电子领域的应用①新工厂产能释放情况;②海外原料药客户CEP验证情况;③微电子清洗和特医领域应用进展内销方面,受下游白酒行业持续低迷与市场竞争加剧等因素影响,客户订单有所减少,导致公司酒类产品包装业务收入下降;文创潮玩业务多点开花,发布了潮玩品牌“玩物丛生”,核心IP产品“独眼星球”AI陪伴型毛绒玩具、“Nidoo”手办玩偶盲盒均已完成产品打样,积极推动“线上全平台+线下多场景”渠道覆盖。外销方面,公司稳步推进以越南生产基地为核心的供应链①下游白酒客户恢复情况;②海外业务订单和产能释放情况;③文创IP产品后续营销活动、渠道铺设以及业节点建设,在香港与意大利新设子公司作为营销分点与前端响应枢纽,提升海外市场响应速度与转化效率务放量情况2025年公司聚焦渠道创新与变革,前三季度线上、线下渠道营收均同比增长,其中线上渠道营收同比增长35.45%,公司通过精细化运营构建覆盖广泛的“全域直播”营销体系,在核心电商平台协同推进“品牌自播”与“达人代播”,显著提升投放效率;同时持续加码内容建设,提升小红书、短视频等内容质量,并不断完善海外社交媒体矩阵,增强全球化品牌影响力。货架电商收入实现同比增长10.67%;直播电商收入实现同比117.23%增长;跨境电商渠道收入同比增长25.20%。产品方面,太湖雪连续6年蚕丝被专营品牌全国销量第一(2019-2024年),并加强布局丝绸文创产品和丝绸服饰产品,开始布局母婴产品线2025年前三季度公司利润承压主要是子公司柬埔寨路恒亏损导致,内销方面,上半年公司全新推出“妙冠”品牌,主打高性价比产品定位,“路斯”品牌则持续通过研发创新,逐步实现向高附加值产品系列的迭代升级;外销方面,公司主要出口至德国、俄罗斯、美国、芬兰、日本、韩国、荷兰、捷克等国家,与核心客户之间已经形成长期、稳定的业务关系,2025H1公司外销收入同比增加19.25%①新系列如母婴产品增长情况;②丝绸文创业务合作拓展情况;③各个渠道增长情况跟踪①自有品牌收入增长情况;②柬埔寨工厂产能利用率和经营效率提升情况;③是否有收并购计划