> 数据图表如何看待美国市场:增殖的“蟑螂”——私人信贷难以监测的风险
2025-12-4
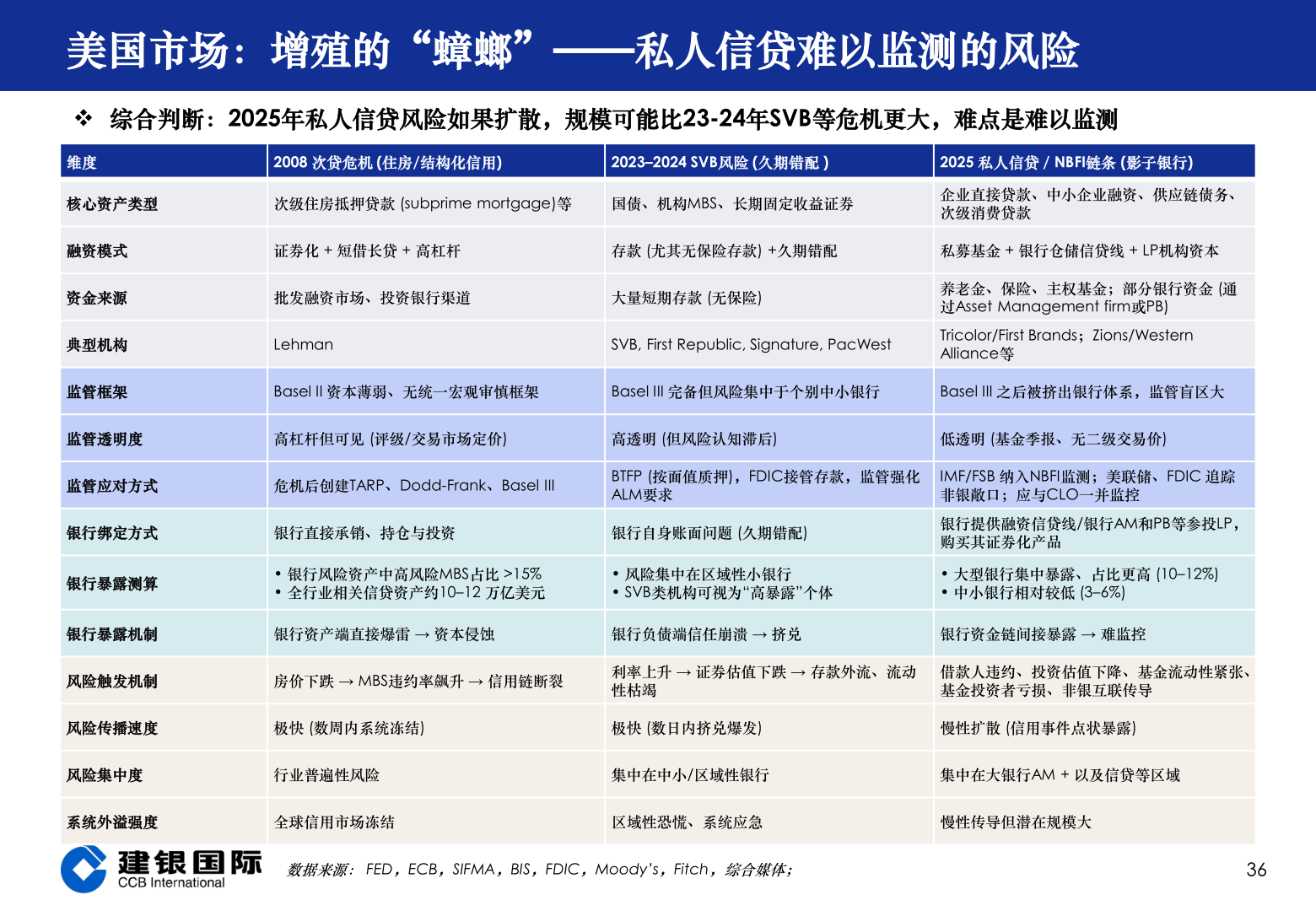
美国市场:增殖的“蟑螂”——私人信贷难以监测的风险 综合判断:2025年私人信贷风险如果扩散,规模可能比23-24年SVB等危机更大,难点是难以监测维度2008 次贷危机 (住房/结构化信用)2023–2024 SVB风险 (久期错配 )2025 私人信贷 / NBFI链条 (影子银行)核心资产类型次级住房抵押贷款 (subprime mortgage)等国债、机构MBS、长期固定收益证券企业直接贷款、中小企业融资、供应链债务、次级消费贷款融资模式资金来源典型机构监管框架证券化 + 短借长贷 + 高杠杆存款 (尤其无保险存款) +久期错配私募基金 + 银行仓储信贷线 + LP机构资本批发融资市场、投资银行渠道大量短期存款 (无保险)LehmanSVB, First Republic, Signature, PacWest养老金、保险、主权基金;部分银行资金 (通过Asset Management firm或PB)Tricolor/First Brands;Zions/Western Alliance等Basel II 资本薄弱、无统一宏观审慎框架Basel III 完备但风险集中于个别中小银行Basel III 之后被挤出银行体系,监管盲区大监管透明度高杠杆但可见 (评级/交易市场定价)高透明 (但风险认知滞后)低透明 (基金季报、无二级交易价)监管应对方式危机后创建TARP、Dodd-Frank、Basel IIIBTFP (按面值质押),FDIC接管存款,监管强化ALM要求IMF/FSB 纳入NBFI监测;美联储、FDIC 追踪非银敞口;应与CLO一并监控银行绑定方式银行直接承销、持仓与投资银行自身账面问题 (久期错配)银行提供融资信贷线/银行AM和PB等参投LP,购买其证券化产品银行暴露测算• 银行风险资产中高风险MBS占比 >15%• 全行业相关信贷资产约10–12 万亿美元• 风险集中在区域性小银行• SVB类机构可视为“高暴露”个体• 大型银行集中暴露、占比更高 (10–12%)• 中小银行相对较低 (3–6%)银行暴露机制银行资产端直接爆雷 → 资本侵蚀银行负债端信任崩溃 → 挤兑银行资金链间接暴露 → 难监控风险触发机制房价下跌 → MBS违约率飙升 → 信用链断裂利率上升 → 证券估值下跌 → 存款外流、流动性枯竭借款人违约、投资估值下降、基金流动性紧张、基金投资者亏损、非银互联传导风险传播速度极快 (数周内系统冻结)极快 (数日内挤兑爆发)慢性扩散 (信用事件点状暴露)风险集中度行业普遍性风险集中在中小/区域性银行集中在大银行AM + 以及信贷等区域系统外溢强度全球信用市场冻结区域性恐慌、系统应急慢性传导但潜在规模大数据来源:FED,ECB,SIFMA,BIS,FDIC,Moody’s,Fitch,综合媒体;36