> 数据图表

谁能回答2.4

2025-12-2
谁能回答2.4
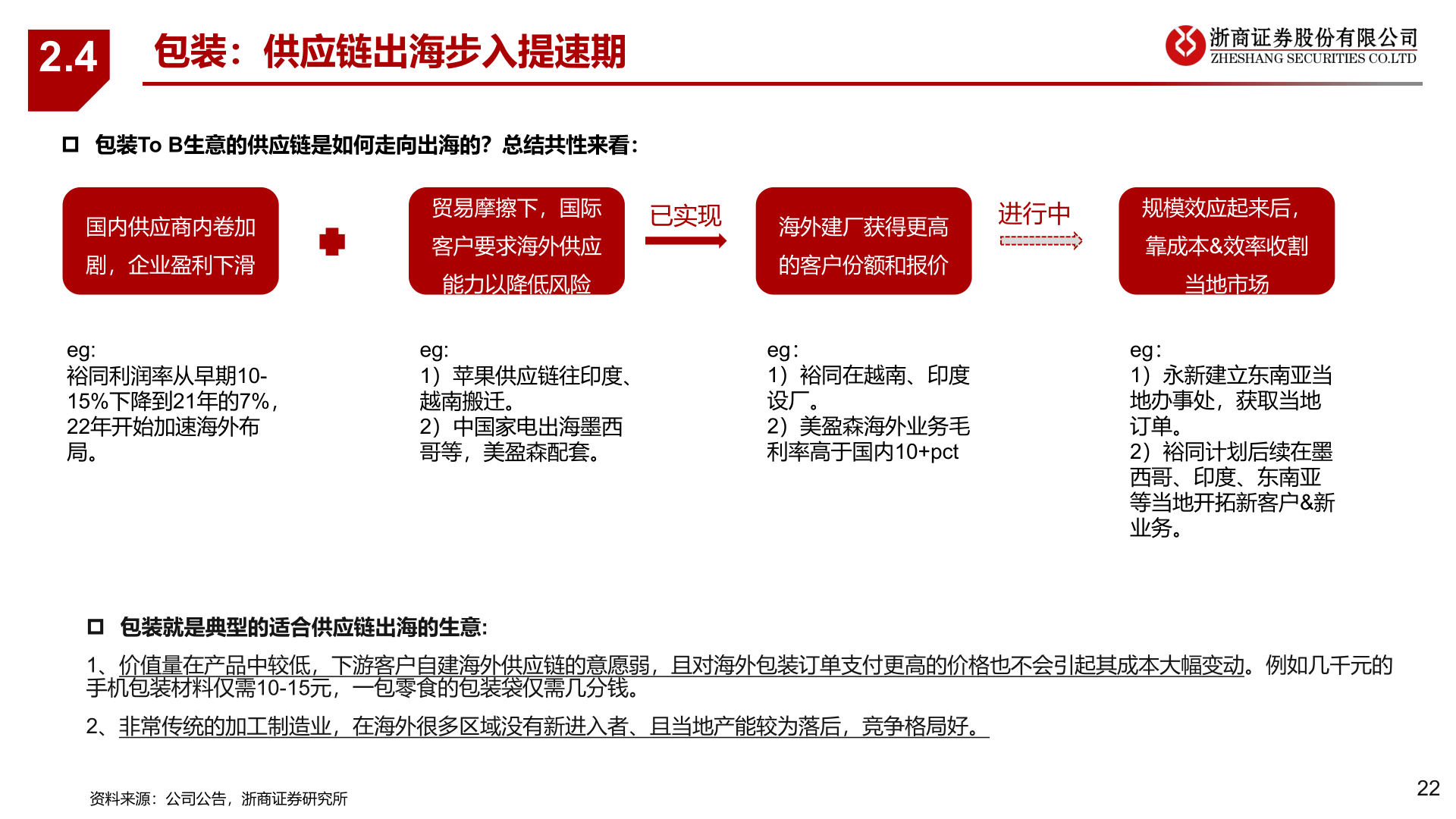
2.4包装:供应链出海步入提速期p 包装To B生意的供应链是如何走向出海的?总结共性来看:国内供应商内卷加剧,企业盈利下滑eg:裕同利润率从早期10-15%下降到21年的7%,22年开始加速海外布局。贸易摩擦下,国际客户要求海外供应能力以降低风险已实现海外建厂获得更高的客户份额和报价进行中eg:1)苹果供应链往印度、越南搬迁。2)中国家电出海墨西哥等,美盈森配套。eg:1)裕同在越南、印度设厂。2)美盈森海外业务毛利率高于国内10+pct规模效应起来后,靠成本&效率收割当地市场eg:1)永新建立东南亚当地办事处,获取当地订单。2)裕同计划后续在墨西哥、印度、东南亚等当地开拓新客户&新业务。p 包装就是典型的适合供应链出海的生意:1、价值量在产品中较低,下游客户自建海外供应链的意愿弱,且对海外包装订单支付更高的价格也不会引起其成本大幅变动。例如几千元的手机包装材料仅需10-15元,一包零食的包装袋仅需几分钱。2、非常传统的加工制造业,在海外很多区域没有新进入者、且当地产能较为落后,竞争格局好。资料来源:公司公告,浙商证券研究所22