> 数据图表

如何了解2.3 存储供需:供给向服务器倾斜,26年供需持续紧张

2025-12-2
如何了解2.3 存储供需:供给向服务器倾斜,26年供需持续紧张
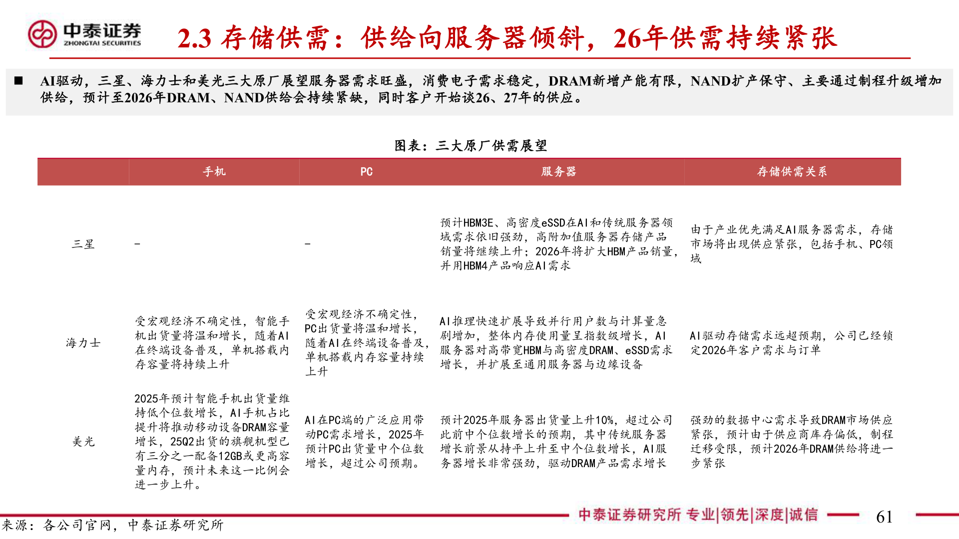
2.3 存储供需:供给向服务器倾斜,26年供需持续紧张n AI驱动,三星、海力士和美光三大原厂展望服务器需求旺盛,消费电子需求稳定,DRAM新增产能有限,NAND扩产保守、主要通过制程升级增加供给,预计至2026年DRAM、NAND供给会持续紧缺,同时客户开始谈26、27年的供应。手机PC服务器存储供需关系图表:三大原厂供需展望三星--预计HBM3E、高密度eSSD在AI和传统服务器领域需求依旧强劲,高附加值服务器存储产品销量将继续上升;2026年将扩大HBM产品销量,并用HBM4产品响应AI需求由于产业优先满足AI服务器需求,存储市场将出现供应紧张,包括手机、PC领域海力士美光受宏观经济不确定性,智能手机出货量将温和增长,随着AI在终端设备普及,单机搭载内存容量将持续上升受宏观经济不确定性,PC出货量将温和增长,随着AI在终端设备普及,单机搭载内存容量持续上升AI推理快速扩展导致并行用户数与计算量急剧增加,整体内存使用量呈指数级增长,AI服务器对高带宽HBM与高密度DRAM、eSSD需求增长,并扩展至通用服务器与边缘设备AI驱动存储需求远超预期,公司已经锁定2026年客户需求与订单2025年预计智能手机出货量维持低个位数增长,AI手机占比提升将推动移动设备DRAM容量增长,25Q2出货的旗舰机型已有三分之一配备12GB或更高容量内存,预计未来这一比例会进一步上升。AI在PC端的广泛应用带动PC需求增长,2025年预计PC出货量中个位数增长,超过公司预期。预计2025年服务器出货量上升10%,超过公司此前中个位数增长的预期,其中传统服务器增长前景从持平上升至中个位数增长,AI服务器增长非常强劲,驱动DRAM产品需求增长强劲的数据中心需求导致DRAM市场供应紧张,预计由于供应商库存偏低,制程迁移受限,预计2026年DRAM供给将进一步紧张来源:各公司官网,中泰证券研究所61