> 数据图表

我想了解一下3.3 AI眼镜有望成为端侧AI核心载体

2025-12-2
我想了解一下3.3 AI眼镜有望成为端侧AI核心载体
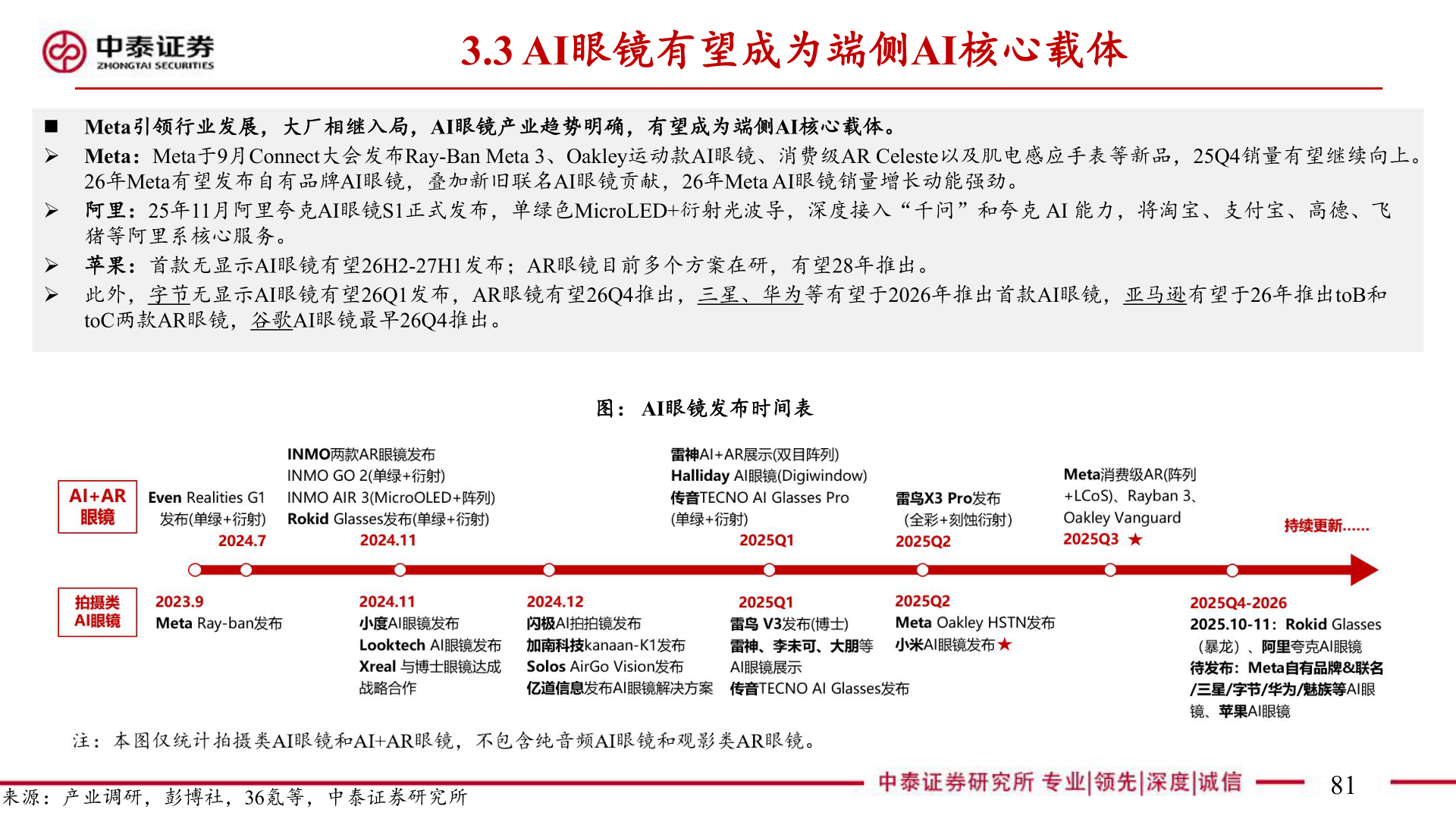
3.3 AI眼镜有望成为端侧AI核心载体n Meta引领行业发展,大厂相继入局,AI眼镜产业趋势明确,有望成为端侧AI核心载体。Ø Meta:Meta于9月Connect大会发布Ray-Ban Meta 3、Oakley运动款AI眼镜、消费级AR Celeste以及肌电感应手表等新品,25Q4销量有望继续向上。26年Meta有望发布自有品牌AI眼镜,叠加新旧联名AI眼镜贡献,26年Meta AI眼镜销量增长动能强劲。Ø 阿里:25年11月阿里夸克AI眼镜S1正式发布,单绿色MicroLED+衍射光波导,深度接入“千问”和夸克 AI 能力,将淘宝、支付宝、高德、飞猪等阿里系核心服务。Ø 苹果:首款无显示AI眼镜有望26H2-27H1发布;AR眼镜目前多个方案在研,有望28年推出。Ø 此外,字节无显示AI眼镜有望26Q1发布,AR眼镜有望26Q4推出,三星、华为等有望于2026年推出首款AI眼镜,亚马逊有望于26年推出toB和toC两款AR眼镜,谷歌AI眼镜最早26Q4推出。图: AI眼镜发布时间表来源:产业调研,彭博社,36氪等,中泰证券研究所81