> 数据图表

如何解释草甘膦:行业格局稳定,需求有望带动价格回升

2025-12-4
如何解释草甘膦:行业格局稳定,需求有望带动价格回升
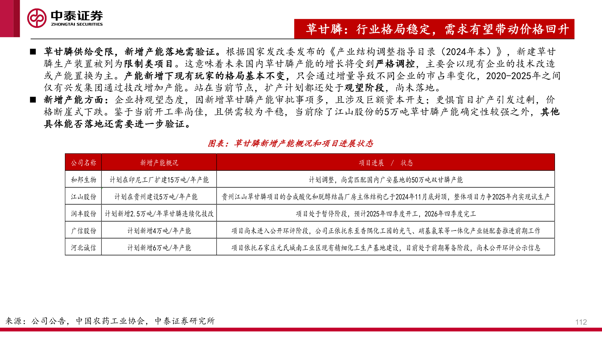
草甘膦:行业格局稳定,需求有望带动价格回升◼ 草甘膦供给受限,新增产能落地需验证。根据国家发改委发布的《产业结构调整指导目录(2024年本)》,新建草甘膦生产装置被列为限制类项目。这意味着未来国内草甘膦产能的增长将受到严格调控,主要会以现有企业的技术改造或产能置换为主。产能新增下现有玩家的格局基本不变,只会通过增量导致不同企业的市占率变化,2020-2025年之间仅有兴发集团通过技改增加产能。站在当前节点,扩产计划都还处于观望阶段,尚未落地。◼ 新增产能方面:企业持观望态度,因新增草甘膦产能审批事项多,且涉及巨额资本开支;更惧盲目扩产引发过剩,价格断崖式下跌。鉴于当前开工率尚佳,且供需较为平稳,当前除了江山股份的5万吨草甘膦产能确定性较强之外,其他具体能否落地还需要进一步验证。图表:草甘膦新增产能概况和项目进展状态来源:公司公告,中国农药工业协会,中泰证券研究所112