> 数据图表

如何解释2025年创新药板块复盘

2025-12-2
如何解释2025年创新药板块复盘
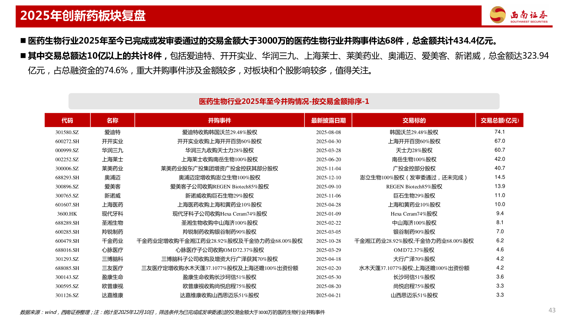
2025年创新药板块复盘 医药生物行业2025年至今已完成或发审委通过的交易金额大于3000万的医药生物行业并购事件达68件,总金额共计434.4亿元。 其中交易总额达10亿以上的共计8件,包括爱迪特、开开实业、华润三九、上海莱士、莱美药业、奥浦迈、爱美客、新诺威,总金额达323.94亿元,占总融资金的74.6%,重大并购事件涉及金额较多,对板块和个股影响较多,值得关注。医药生物行业2025年至今并购情况-按交易金额排序-1并购事件最新披露日期交易标的交易总额(亿元)74.167.060.742.040.714.513.911.010.09.48.17.06.24.64.24.23.63.33.3名称爱迪特开开实业华润三九上海莱士莱美药业奥浦迈爱美客新诺威上海医药现代牙科圣湘生物羚锐制药代码301580.SZ600272.SH000999.SZ002252.SZ300006.SZ688293.SH300896.SZ300765.SZ601607.SH3600.HK688289.SH600285.SH600479.SH688016.SH301293.SZ688085.SH300143.SZ300595.SZ301126.SZ爱迪特收购韩国沃兰29.48%股权开开实业收购上海开开百货60%股权华润三九收购天士力28%股权上海莱士收购南岳生物100%股权莱美药业股东广投集团增资广投金控获其部分股权奥浦迈定增收购澎立生物100%股权爱美客子公司收购REGEN Biotech85%股权新诺威收购巨石生物29%股权上海医药收购上海和黄药业10%股权现代牙科子公司收购Hexa Ceram74%股权圣湘生物收购中山海济100%股权羚锐制药收购银谷制药90%股权2025-08-082025-04-302025-03-282025-06-202025-11-042025-12-102025-09-102025-11-062025-04-282025-01-092025-02-222025-03-05韩国沃兰29.48%股权上海开开百货60%股权天士力28%股权南岳生物100%股权广投金控部分股权澎立生物100%股权(发审委通过,还未完成)REGEN Biotech85%股权巨石生物29%股权上海和黄药业10%股权Hexa Ceram74%股权中山海济100%股权银谷制药90%股权千金药业千金药业定增收购千金湘江药业28.92%股权及千金协力药业68.00%股权2025-10-28千金湘江药业28.92%股权;千金协力药业68.00%股权心脉医疗三博脑科三友医疗盈康生命欧普康视达嘉维康心脉医疗子公司收购OM D72.37%股权三博脑科子公司收购及增资大行广泽获其70%股权三友医疗定增收购水木天蓬37.1077%股权及上海还瞻100%出资份额盈康生命收购长沙珂信51%股权欧普康视收购尚悦启程75%股权达嘉维康收购山西思迈乐51%股权2025-03-292025-04-182025-02-202025-05-302025-08-202025-04-21OM D72.37%股权大行广泽70%股权水木天蓬37.1077%股权;上海还瞻100%出资份额长沙珂信51%股权尚悦启程75%股权山西思迈乐51%股权数据来源:wind,西南证券整理;注:统计至2025年12月10日,筛选条件为已完成或发审委通过的交易金额大于3000万的医药生物行业并购事件43