> 数据图表

谁能回答《支持创新药高质量发展的若干措施》解读

2025-12-2
谁能回答《支持创新药高质量发展的若干措施》解读
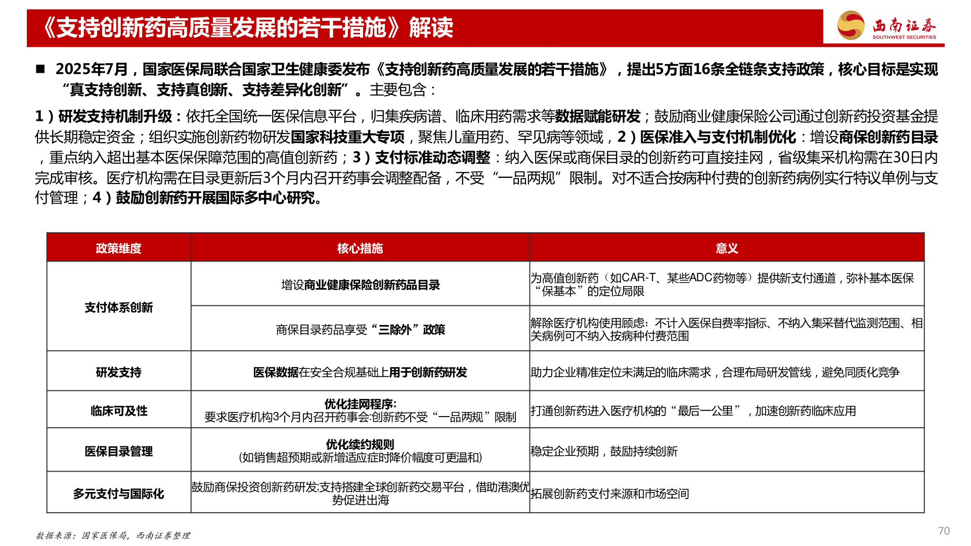
《支持创新药高质量发展的若干措施》解读 2025年7月,国家医保局联合国家卫生健康委发布《支持创新药高质量发展的若干措施》,提出5方面16条全链条支持政策,核心目标是实现“真支持创新、支持真创新、支持差异化创新”。主要包含:1)研发支持机制升级:依托全国统一医保信息平台,归集疾病谱、临床用药需求等数据赋能研发;鼓励商业健康保险公司通过创新药投资基金提供长期稳定资金;组织实施创新药物研发国家科技重大专项,聚焦儿童用药、罕见病等领域,2)医保准入与支付机制优化:增设商保创新药目录,重点纳入超出基本医保保障范围的高值创新药;3)支付标准动态调整:纳入医保或商保目录的创新药可直接挂网,省级集采机构需在30日内完成审核。医疗机构需在目录更新后3个月内召开药事会调整配备,不受“一品两规”限制。对不适合按病种付费的创新药病例实行特议单例与支付管理;4)鼓励创新药开展国际多中心研究。政策维度核心措施意义支付体系创新增设商业健康保险创新药品目录为高值创新药(如CAR-T、某些ADC药物等)提供新支付通道,弥补基本医保“保基本”的定位局限商保目录药品享受“三除外”政策解除医疗机构使用顾虑:不计入医保自费率指标、不纳入集采替代监测范围、相关病例可不纳入按病种付费范围研发支持医保数据在安全合规基础上用于创新药研发助力企业精准定位未满足的临床需求,合理布局研发管线,避免同质化竞争临床可及性医保目录管理要求医疗机构3个月内召开药事会:创新药不受“一品两规”限制 打通创新药进入医疗机构的“最后一公里”,加速创新药临床应用优化挂网程序:(如销售超预期或新增适应症时降价幅度可更温和)优化续约规则稳定企业预期,鼓励持续创新多元支付与国际化鼓励商保投资创新药研发;支持搭建全球创新药交易平台,借助港澳优势促进出海拓展创新药支付来源和市场空间数据来源:国家医保局,西南证券整理70