> 数据图表

一起讨论下党中央关于医改决策部署的政策解读

2025-12-2
一起讨论下党中央关于医改决策部署的政策解读
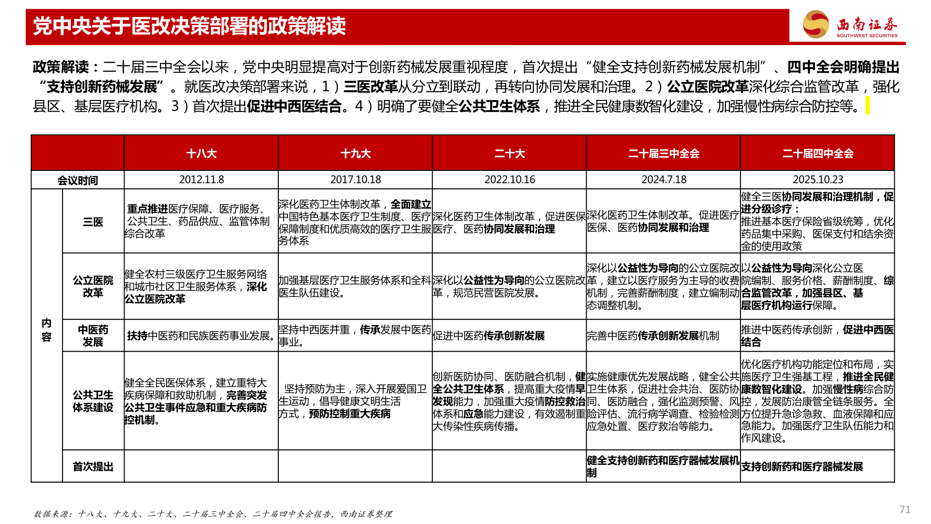
党中央关于医改决策部署的政策解读政策解读:二十届三中全会以来,党中央明显提高对于创新药械发展重视程度,首次提出“健全支持创新药械发展机制”、四中全会明确提出“支持创新药械发展”。就医改决策部署来说,1)三医改革从分立到联动,再转向协同发展和治理。2)公立医院改革深化综合监管改革,强化县区、基层医疗机构。3)首次提出促进中西医结合。4)明确了要健全公共卫生体系,推进全民健康数智化建设,加强慢性病综合防控等。会议时间十八大2012.11.8十九大2017.10.18二十大2022.10.16二十届三中全会二十届四中全会2024.7.182025.10.23三医重点推进医疗保障、医疗服务、 公共卫生、药品供应、监管体制综合改革深化医药卫生体制改革,全面建立中国特色基本医疗卫生制度、医疗保障制度和优质高效的医疗卫生服务体系深化医药卫生体制改革,促进医保、医疗、医药协同发展和治理深化医药卫生体制改革。促进医疗、医保、医药协同发展和治理健全三医协同发展和治理机制,促进分级诊疗: 推进基本医疗保险省级统筹,优化药品集中采购、医保支付和结余资金的使用政策公立医院改革健全农村三级医疗卫生服务网络 和城市社区卫生服务体系,深化 公立医院改革加强基层医疗卫生服务体系和全科医生队伍建设。深化以公益性为导向的公立医院改革,规范民营医院发展。深化以公益性为导向的公立医院改革,建立以医疗服务为主导的收费机制,完善薪酬制度,建立编制动态调整机制。以公益性为导向深化公立医 院编制、服务价格、薪酬制度、综合监管改革,加强县区、基 层医疗机构运行保障。内 容中医药 发展扶持中医药和民族医药事业发展。坚持中西医并重,传承发展中医药事业。促进中医药传承创新发展完善中医药传承创新发展机制推进中医药传承创新,促进中西医结合公共卫生 体系建设健全全民医保体系,建立重特大 疾病保障和救助机制,完善突发 公共卫生事件应急和重大疾病防 控机制。坚持预防为主,深入开展爱国卫生运动,倡导健康文明生活 方式,预防控制重大疾病首次提出创新医防协同、医防融合机制,健全公共卫生体系,提高重大疫情早发现能力,加强重大疫情防控救治体系和应急能力建设,有效遏制重大传染性疾病传播。实施健康优先发展战略,健全公共卫生体系,促进社会共治、医防协同、医防融合,强化监测预警、风险评估、流行病学调查、检验检测、应急处置、医疗救治等能力。优化医疗机构功能定位和布局,实施医疗卫生强基工程,推进全民健康数智化建设。加强慢性病综合防控,发展防治康管全链条服务。全方位提升急诊急救、血液保障和应急能力。加强医疗卫生队伍能力和作风建设。健全支持创新药和医疗器械发展机制支持创新药和医疗器械发展数据来源:十八大、十九大、二十大、二十届三中全会、二十届四中全会报告,西南证券整理71