> 数据图表

谁能回答2025年政策面回顾:集采反内卷,器械板块估值修复

2025-12-2
谁能回答2025年政策面回顾:集采反内卷,器械板块估值修复
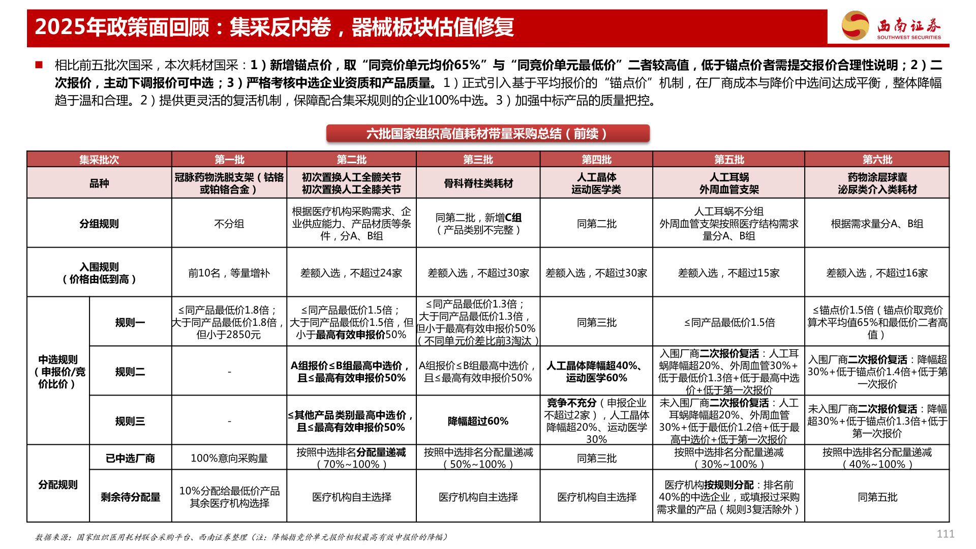
2025年政策面回顾:集采反内卷,器械板块估值修复 相比前五批次国采,本次耗材国采:1)新增锚点价,取“同竞价单元均价65%”与“同竞价单元最低价”二者较高值,低于锚点价者需提交报价合理性说明;2)二次报价,主动下调报价可中选;3)严格考核中选企业资质和产品质量。1)正式引入基于平均报价的“锚点价”机制,在厂商成本与降价中选间达成平衡,整体降幅趋于温和合理。2)提供更灵活的复活机制,保障配合集采规则的企业100%中选。3)加强中标产品的质量把控。集采批次品种第一批第二批第三批冠脉药物洗脱支架(钴铬或铂铬合金)初次置换人工全髋关节 初次置换人工全膝关节骨科脊柱类耗材第四批人工晶体 运动医学类六批国家组织高值耗材带量采购总结(前续)第五批人工耳蜗外周血管支架人工耳蜗不分组第六批药物涂层球囊泌尿类介入类耗材分组规则不分组根据医疗机构采购需求、企业供应能力、产品材质等条件,分A、B组同第二批,新增C组 (产品类别不完整)同第二批外周血管支架按照医疗结构需求根据需求量分A、B组量分A、B组前10名,等量增补差额入选,不超过24家差额入选,不超过30家 差额入选,不超过30家差额入选,不超过15家差额入选,不超过16家入围规则(价格由低到高)中选规则 (申报价/竞价比价)规则一规则二规则三--≤同产品最低价1.8倍; 大于同产品最低价1.8倍,但小于2850元≤同产品最低价1.5倍;大于同产品最低价1.5倍,但小于最高有效申报价50%≤同产品最低价1.3倍; 大于同产品最低价1.3倍,但小于最高有效申报价50%(不同单元价差比前3淘汰)同第三批≤同产品最低价1.5倍A组报价≤B组最高中选价,且≤最高有效申报价50%A组报价≤B组最高中选价,且≤最高有效申报价50%人工晶体降幅超40%、运动医学60%入围厂商二次报价复活:人工耳蜗降幅超20%、外周血管30%+低于最低价1.3倍+低于最高中选价+低于第一次报价≤其他产品类别最高中选价,且≤最高有效申报价50%降幅超过60%已中选厂商100%意向采购量按照中选排名分配量递减按照中选排名分配量递减(70%~100%)(50%~100%)竞争不充分(申报企业不超过2家),人工晶体降幅超20%、运动医学未入围厂商二次报价复活:人工耳蜗降幅超20%、外周血管30%+低于最低价1.2倍+低于最30%同第三批高中选价+低于第一次报价 按照中选排名分配量递减(30%~100%)≤锚点价1.5倍(锚点价取竞价算术平均值65%和最低价二者高值)入围厂商二次报价复活:降幅超30%+低于锚点价1.4倍+低于第一次报价未入围厂商二次报价复活:降幅超30%+低于锚点价1.3倍+低于第一次报价按照中选排名分配量递减(40%~100%)分配规则剩余待分配量10%分配给最低价产品其余医疗机构选择医疗机构自主选择医疗机构自主选择医疗机构自主选择医疗机构按规则分配:排名前40%的中选企业,或填报过采购需求量的产品(规则3复活除外)同第五批数据来源:国家组织医用耗材联合采购平台、西南证券整理(注:降幅指竞价单元报价相较最高有效申报价的降幅)111